pwm調光電路圖,pwm調光原理詳解-KIA MOS管
信息來源:本站 日期:2025-12-15
PWM調光是一種通過改變信號的脈沖寬度和頻率來實現光源亮度控制的技術。原理是在一個周期內改變信號的占空比,即高電平與低電平的時間比例,從而控制光源的亮度。在LED照明和顯示器等應用中,PWM調光被廣泛應用于實現精確、高效的亮度調節。
PWM調光的原理步驟:
產生PWM信號:使用微處理器或專用PWM控制器生成具有可調節占空比和頻率的PWM信號。
驅動光源:將PWM信號送入LED驅動電路或顯示器模塊,控制LED或顯示器的亮度。
調節亮度:通過改變PWM信號的占空比,即高電平持續時間與周期總時間的比例,控制光源亮度。
反饋控制:根據需要調節PWM信號的參數,實現精確的亮度控制和穩定性。
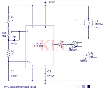
電路使用IC555生成PWM信號,并用它來調暗與其連接的燈。電路由一個構成主干的簡單555和一對用于驅動連接的燈的達林頓晶體管組成。與其他調光器電路不同,這可以實現更高的效率。該電路由一個簡單的12V直流電源供電。
NE555定時器IC作為工作頻率為2.8KHz的非穩態多諧振蕩器接線,構成了該電路的核心。電阻R1、R2、POTR3和電容C1是定時元件。IC輸出的占空比可以使用POTR3進行調整。占空比越高意味著燈的亮度越高,占空比越低意味著燈的亮度越低。在非穩態多諧振蕩器的充電周期期間,二極管D1旁路POTR3的下半部分。這樣做是為了保持輸出頻率恒定,而與占空比無關。晶體管Q1和Q2構成12V燈的達林頓驅動級。電阻器R4限制晶體管Q1的基極電流。
使用ICSG3525A設計的簡單且易于構建的10W白光LED PWM驅動電路。
ICSG3525用作10W白光LEDPWM驅動器。這里振蕩器頻率范圍(fosc)由振蕩器定時電阻器RT和振蕩器定時電容器CT的值決定。
在此LED驅動電路中,一個10瓦白光LED以+12V連接到LED引腳并輸出到LED陰極。MOSFETIRFR120充當開關器件,根據VC引腳的輸出通過Q1晶體管驅動LED。在該電路中,通過改變RV1和RV2的值,我們可以調節10WLED的調光和亮度水平。
使用ICLT3491和ICLTC6992設計的簡單PWM白光LED驅動器電路。
電路通過鋰離子電池電源驅動四個小型白光LED,可以通過改變ICLTC6992的PWM或改變R3電阻器的值來調暗LED亮度。四個白色LED與LED引腳5和Q1MOSFET漏極引腳連接,Si2302的柵極端子與LT3491的CTRL引腳和LTC6992的PWM輸出引腳連接。
ICLTC6992將PWM從簡單的0V振蕩至1V模擬輸入,這里MOD引腳通過R1和RV1電阻器連接到電源,以改變MOD引腳的模擬電壓輸入。該IC的輸出頻率可在3.81Hz至1MHz之間振蕩。
聯系方式:鄒先生
座機:0755-83888366-8022
手機:18123972950(微信同號)
QQ:2880195519
聯系地址:深圳市龍華區英泰科匯廣場2棟1902
搜索微信公眾號:“KIA半導體”或掃碼關注官方微信公眾號
關注官方微信公眾號:提供 MOS管 技術支持
免責聲明:網站部分圖文來源其它出處,如有侵權請聯系刪除。
