開關電源原理圖詳解,開關電源電路圖分享-KIA MOS管
信息來源:本站 日期:2025-04-22
開關電源又稱交換式電源、開關變換器,是一種高頻化電能轉換裝置,是電源供應器的一種。開關電源的工作原理是通過開關管的開關動作,將輸入電壓切換為高頻脈沖信號。這個高頻脈沖信號經過變壓器或電感器的變換和濾波電路的處理,最終得到穩定的直流輸出電壓。
開關電源分類
按輸入電源類型分類分為:
AC-DC開關電源:將交流電轉換為直流電。
DC-DC開關電源:將直流電轉換為另一種直流電壓。
按工作方式分類:
單端開關電源:只有一個開關管,適用于低功率應用。
雙端開關電源:有兩個開關管,適用于高功率應用。
按拓撲結構分類:
按照拓撲大致可分為 Buck (降壓)、Boost(升壓)、Buck-Boost(降壓-升壓)、Flyback(反激)、Forward(正激)、Two-Transistor Forward(雙晶體管正激)、Push-Pull(推挽)、Half Bridge(半橋)、Full Bridge (全橋)等。
正激式開關電源中結構比較復雜,但輸出功率很高,適用于100W-300W的開關電源,一般用在低壓,大電流的開關電源,應用比較廣泛。
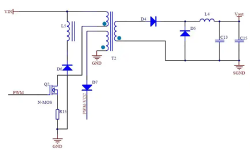
如下圖所示,對于正激式開關電源具體是指當開關管接通時,輸出變壓器充當介質直接耦合磁場能量,電能與磁能相互轉化,使輸入輸出同時進行。在日常應用中也存在不足:如需要增加反電動勢繞組(防止變壓器初級線圈產生的反電動勢把開關管擊穿),次級多加1個電感進行儲能濾波,因此相比反激式開關電源而言其成本較高,而且正激式開關電源變壓器的體積要比反激式開關電源變壓器的體積大。
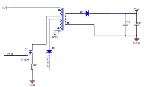
如下圖所示,反激式開關電源是指使用反激高頻變壓器隔離輸入輸出回路的開關電激,它的變壓器不僅起到變換電壓傳輸能量的作用,同時還起到儲能電感的作用,因此,反激式變壓器類似于電感的設計。所有電路比較簡單,容易控制,反激式在5W-100W的小功率方面應用非常廣泛。對于反激式開關電源,當開關管導通時,變壓器原邊電感電流上升,由于反激電路輸出線圈同名端相反,因此輸出二極管截止,變壓器儲存能量,負載由輸出電容進行能量供應,當開關管截止時,變壓器原邊電感感應電壓反向,此時輸出二極管導通,變壓器的能量通過二極管向負載供電,同時對電容充電。
由對比可知,正激的變壓器只有變壓功能,整體可以看成一個帶變壓器的buck電路。反激的變壓器可以看作一個帶變壓功能的電感,是一個buck-boost電路。總的來說,正激反激工作原理不同,正激是初級工作次級也工作,次級不工作有續流電感續流,一般是CCM模式。功率因數一般不高,而且輸入輸出和變比占空比成比例。反激是初級工作,次級不工作,兩邊獨立開來,一般DCM模式下,但是變壓器的電感會比較小,而且需要加氣隙,所以通常適合中小功率情況。
正激變壓器是理想的,不儲能,但是由于勵磁電感是有限值,勵磁電流使得磁芯會大,為避免磁通飽和,變壓需要輔助繞組進行磁通復位。反激變壓器工作形式可以看作耦合電感,電感先儲能再放能,由于反激變壓器的輸入、輸出電壓極性相反,故當開關管斷開之后,次級可以提供磁芯一個復位電壓,因而反激變壓器不需額外增加磁通復位繞組。
推挽式開關電源的典型電路如圖所示。它屬于雙端式變換電路,高頻變壓器的磁芯工作在磁滯回線的兩側。電路使用兩個開關管 VT1 和 VT2 ,兩個開關管在外激勵方波信號的控制下交替的導通與截止,在變壓器T次級統組得到方波電壓,經整流濾波變為所需要的直流電壓。
這種電路的優點是兩個開關管容易驅動,主要缺點是開關管的耐壓要達到兩倍電路峰值電壓。電路的輸出功率較大,一般在 100-500W范圍內。
聯系方式:鄒先生
座機:0755-83888366-8022
手機:18123972950(微信同號)
QQ:2880195519
聯系地址:深圳市龍華區英泰科匯廣場2棟1902
搜索微信公眾號:“KIA半導體”或掃碼關注官方微信公眾號
關注官方微信公眾號:提供 MOS管 技術支持
免責聲明:網站部分圖文來源其它出處,如有侵權請聯系刪除。
