運放加法電路,反相加法運算電路,電路圖,公式-KIA MOS管
信息來源:本站 日期:2024-12-05
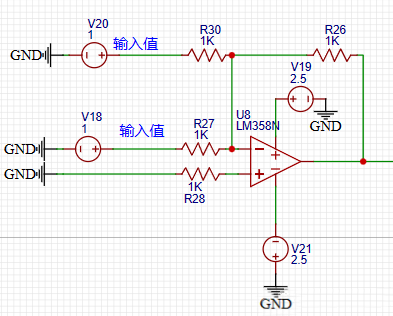
反相加法運算電路如下:
根據電路圖可知:
V-=V+=0V
設
Vi1=V18
Vi2=V20
求得輸出電壓Vo的值如下:
(Vo-(V-))/R26=((V-)-Vi1)/R27+((V-)-Vi2)/R30
Vo-(V-)=((V-)-Vi1)*R26/R27+((V-)-Vi2)*R26/R30
Vo=(V-)+((V-)-Vi1)*R26/R27+((V-)-Vi2)*R26/R30
最終導出公式
Vo=(1+R26/R27+R26/R30)*(V-)-Vi1*R26/R27-Vi2*R26/R30
因為V-=V+=0V
所以
Vo=0-Vi1*R26/R27-Vi2*R26/R30
Vo=(-R26)*((Vi1/R27)+(Vi2/R30))
可看出輸出值與輸入值的和成反比關系,所以叫反相加法運算電路。
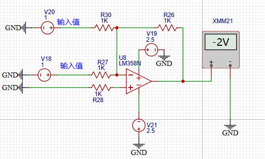
測試
Vi1=V18=1V
Vi2=V20=1V
R26=R27=R30
計算值
Vo=-(Vi1+Vi2)
Vo=-2V
仿真值:
Vi1=V18=1.2V
Vi2=V20=0.5V
計算值
Vo=-(Vi1+Vi2)
Vo=-1.7V
仿真如下:
聯系方式:鄒先生
座機:0755-83888366-8022
手機:18123972950(微信同號)
QQ:2880195519
聯系地址:深圳市龍華區英泰科匯廣場2棟1902
搜索微信公眾號:“KIA半導體”或掃碼關注官方微信公眾號
關注官方微信公眾號:提供 MOS管 技術支持
免責聲明:網站部分圖文來源其它出處,如有侵權請聯系刪除。
