?運放減法電路,減法運算電路,原理圖,公式-KIA MOS管
信息來源:本站 日期:2024-12-05
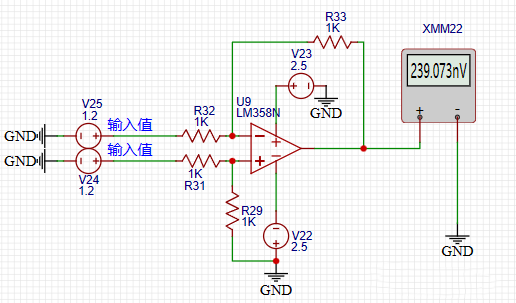
減法運算電路如上,輸出電壓的計算如下:
假設
V24=Vi1;V25=Vi2
可得
V+=(Vi1-0)/(R31+R29)*R29
V-=(Vo-Vi2)/(R32+R33)*R32+Vi2
V+=V-
(Vo-Vi2)/(R32+R33)*R32+Vi2=Vi1/(R31+R29)*R29
(Vo-Vi2)/(R32+R33)*R32=Vi1/(R31+R29)*R29-Vi2
(Vo-Vi2)=(Vi1/(R31+R29)*R29-Vi2)*((R32+R33))/R32
Vo=(Vi1/(R31+R29)*R29-Vi2)*((R32+R33))/R32+Vi2
Vo=Vi1/(R31+R29)*R29*((R32+R33))/R32-Vi2*((R32+R33))/R32+Vi2
Vo=Vi1/(R31+R29)*R29*((R32+R33))/R32-Vi2*(((R32+R33))/R32-1)
因為(R32+R33))/R32-1大于0,所以輸出值是輸入值按一定比例相減后的值。
假設R29=R31=R32=R33
Vo=Vi1/2*2-Vi2*(2-1)=Vi1-Vi2;
當Vi2=V25=1.2V,Vi1=V24=0.5V
計算值:
Vo=0.5-1.2=-0.7V
仿真值:
當Vi2=V25=1.2V,Vi1=V24=1.2V
計算值:
Vo=0V
仿真值:
當Vi2=V25=1V,Vi1=V24=1.7V
計算值:
Vo=0.7V
仿真值:
注意事項:
運放的供電電源和輸入的電壓范圍。
聯系方式:鄒先生
座機:0755-83888366-8022
手機:18123972950(微信同號)
QQ:2880195519
聯系地址:深圳市龍華區英泰科匯廣場2棟1902
搜索微信公眾號:“KIA半導體”或掃碼關注官方微信公眾號
關注官方微信公眾號:提供 MOS管 技術支持
免責聲明:網站部分圖文來源其它出處,如有侵權請聯系刪除。
