直流電機正反轉工作原理,原理圖-KIA MOS管
信息來源:本站 日期:2025-12-19
實現直流電機正反轉的原理是改變電機電樞兩端的電壓極性。
直流電機的旋轉方向取決于電樞繞組中電流的方向。通過改變電源的正負極接法,即可實現電機的正轉與反轉。
1.接觸器互鎖控制電路
使用兩個接觸器(KM1和KM2)配合按鈕開關實現控制。按下正轉按鈕時,KM1線圈得電并自鎖,其主觸點閉合使電機正轉;同時KM1的輔助常閉觸點斷開,確保KM2無法工作,防止電源短路。
反轉控制需先按下停止按鈕(SB3),再按反轉按鈕(SB2),KM2線圈得電并互鎖,電機反轉。
該方法適用于中大型直流電機,具有電氣互鎖和機械互鎖雙重保護,安全性較高。
2.開關或繼電器手動控制
對于簡單應用,可使用雙刀雙擲開關直接切換電源極性。開關撥向上時電機正轉,撥向下時反轉。
繼電器控制原理類似,但可通過編程實現自動切換,適合需要定時或條件觸發的場景。
3.晶體管或H橋電路控制·通過控制晶體管(如三極管或MOS管)的導通狀態,改變電機兩端的電壓極性。例如,H橋電路由四個功率開關組成,通過對角開關的導通組合實現正反轉。
該方法適用于微型直流電機,可結合單片機或PWM信號實現精確調速和正反轉一體化控制。
直流電機正反轉接線圖
手動控制可采用機械開關實現電機正反轉,雙刀雙擲開關,接線簡單,接線方法如下:當開關往上撥時,直流電機A極接VCC,B極接GND,電機正轉(反轉);當開關往下撥時,直流電機B極接VCC,A極接GND,電機反轉(正轉)。
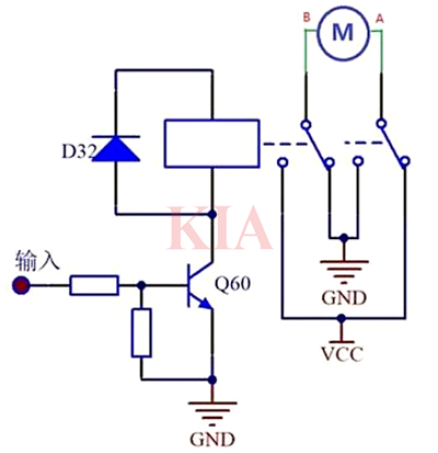
繼電器直流電機正反轉原理圖
一個雙路的繼電器實現直流電機正反轉,采用繼電器作為開關,可以實現編程自動控制。
當繼電器不工作時,直流電機A極接VCC,B極接GND,電機正轉(反轉);當繼電器接通時,直流電機B極接VCC,A極接GND,電機反轉(正轉)。
直流電機正反轉控制原理圖
使用晶體管實現直流電機正反轉控制,通過控制輸入口P00的高低電平來實現電機正反轉,當P00為低電平時,Q4截止,Q3導通,Q1和Q6導通,Q2和Q5截止,直流電機左端為正極,右端為負極,電機正轉(反轉);當P00為高電平時,Q4導通,Q3截止,Q2和Q5導通,Q1和Q6截止,,直流電機左端為負極,右端為正極極,電機反轉(正轉)。
聯系方式:鄒先生
座機:0755-83888366-8022
手機:18123972950(微信同號)
QQ:2880195519
聯系地址:深圳市龍華區英泰科匯廣場2棟1902
搜索微信公眾號:“KIA半導體”或掃碼關注官方微信公眾號
關注官方微信公眾號:提供 MOS管 技術支持
免責聲明:網站部分圖文來源其它出處,如有侵權請聯系刪除。
