電蚊拍充電電路圖,電路原理分析-KIA MOS管
信息來源:本站 日期:2025-06-13
電蚊拍充電電路包含阻容降壓模塊、整流濾波模塊及電池管理模塊,通過市電降壓轉換后對內置電池進行充電。
阻容降壓模塊
利用電容的容抗特性對220V交流電進行限流降壓,典型電路由電阻、電容組成,例如1pF電容與1MQ電阻串聯,將市電降至低壓交流。
部分設計中加入泄放電阻(如1MΩ),用于斷電時釋放電容殘余電量,提升安全性。
整流濾波模塊
橋式整流電路(如IN4007二極管)將交流電轉換為脈沖直流,配合濾波電容穩定輸出電壓。
部分電路增加浪涌保護電容(如0.1pF/275V)以避免電壓沖擊。
電池管理模塊
鉛酸電池方案:直接通過限流電阻充電,常見于低成本設計,但充電效率較低。
鋰電池方案:采用專用充電芯片(如TP4056/4057),實現恒流-恒壓充電控制,部分改裝案例中會替換原阻容電路以提升可靠性。
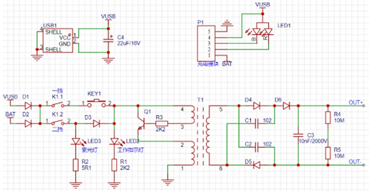
P1為充電模塊,外接USB電源給電池充電同時也可以對電蚊拍供電,USB和電池各串一個二極管向后級供電,避免電壓倒灌,哪邊電壓高,另一邊的二極管就會截止。但是使用電池時,D2會因為其壓降差生一定的損耗,減小待機時間,一般是換成一個PMOS管,柵極接到USB,這樣不接USB時MOS完全導通,沒有損耗。
推到一擋時,即K1.1導通,需要再按下按鍵,后級震蕩電路得電,經變壓器升壓后,在經過二極管和電容進行三倍壓。
推到二擋時,即K1.2導通,紫光燈點亮,這里又多了個D3,防止一擋模式就會點亮紫光燈,后級電路通過D3得電,這樣就比一擋模式又多了個壓降,多了一些損耗。
這是一種可充電式的電蚊拍,輸出電壓為2500V的直流電。
聯系方式:鄒先生
座機:0755-83888366-8022
手機:18123972950(微信同號)
QQ:2880195519
聯系地址:深圳市龍華區英泰科匯廣場2棟1902
搜索微信公眾號:“KIA半導體”或掃碼關注官方微信公眾號
關注官方微信公眾號:提供 MOS管 技術支持
免責聲明:網站部分圖文來源其它出處,如有侵權請聯系刪除。
