分立式PWM發生器電路圖,原理作用詳解-KIA MOS管
信息來源:本站 日期:2025-05-14
在直流電機調速系統中,PWM發生器通過控制脈沖寬度來調節電機速度,其性能直接影響系統的穩定性和效率。PWM(脈沖寬度調制)發生器扮演著至關重要的角色。它通過精確控制脈沖的寬度,實現對電機速度的細膩調節。
PWM發生器的功能
在PWM和REF端口之間生成脈寬調制(PWM)電壓。當脈沖處于低電平時,輸出電壓為零;而當脈沖為高電平時,輸出電壓則等于設定的輸出電壓幅度。占空比可通過輸入值進行靈活調整。
PWM和引腳說明
此外,該模塊還包含多個引腳,如ref+用于輸入電壓的正端,ref-用于輸入電壓的負端,而pwm則作為PWM(平均電壓)的輸出端。同時,ref引腳用于設置PWM電壓的參考值。
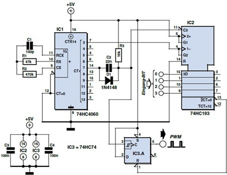
PWM波形通常用于控制直流電機的速度。數字波形的占空比可以通過使用可調模擬電壓電平(在基于 NE555 的 PWM 發生器的情況下)或使用二進制值進行數字定義。數字派生的 PWM 波形通常由微控制器中的定時器/計數器模塊產生,但如果您不想在電路中包含微控制器,那么使用分立邏輯組件生成信號也非常簡單。
所示電路的擴展可以從 8 位數字輸入字產生兩個 PWM 波形。每個信號有 15 個值。例如,8 位字可以從安裝在 PC 中的擴展板或從不具有內置 PWM 功能的處理器的 8 位端口或從筆記本電腦的打印機端口生成。
標記/空間比可編程至 15/16,而不是 16/16;二進制輸入 0000 會在兩個輸出上產生連續的低電平,從而關閉兩個電機。類似的電路通常采用專用的“啟用”輸入來關閉電機,但這對于本設計來說不是必需的。該圖顯示了僅產生一種波形所需的電路。對于完整的雙通道電路,需要使用額外的 74HC193。 HCF4060 發生器產生的時鐘信號可用于驅動兩個通道,74HC74 封裝中的自由觸發器可用于第二個通道(相應的引腳號顯示在括號中)。整個兩通道電路只需使用四個 IC 即可構建。
聯系方式:鄒先生
座機:0755-83888366-8022
手機:18123972950(微信同號)
QQ:2880195519
聯系地址:深圳市龍華區英泰科匯廣場2棟1902
搜索微信公眾號:“KIA半導體”或掃碼關注官方微信公眾號
關注官方微信公眾號:提供 MOS管 技術支持
免責聲明:網站部分圖文來源其它出處,如有侵權請聯系刪除。
