h橋電路工作原理,h橋電路圖詳解-KIA MOS管
信息來源:本站 日期:2025-04-09
H橋電路通過控制四個開關器件的導通組合,實現對負載(如電機)電流方向的切換,從而改變其運動方向或輸出交流波形。
H橋電路由四個開關器件(如MOSFET、IGBT等)組成,排列成“H”形結構,負載(如電機)位于中間橫杠位置。四個開關分為兩組對角對(Q1/Q4和Q2/Q3),通過控制它們的通斷組合實現電流方向切換。
關鍵元件:開關器件(如功率MOSFETQ、IGBTQ)、續流二極管(防止反向電壓損壞電路)。
電源連接:上端接電源正極,下端接地,負載兩端分別連接左右開關節點。
工作原理
1.正轉模式導通Q1和Q4時,電流路徑為:電源正極→Q1→負載→Q4→電源負極,驅動負載(如電機)正向運轉。
2.反轉模式導通Q2和Q3時,電流反向流動:電源正極→Q2→負載→Q3→電源負極,使負載反向運動。
3.逆變功能交替切換正反轉模式(如方波調制),可將直流電轉換為交流電,配合濾波器可輸出正弦波。
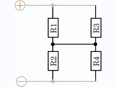
如下所示,圖中間的導電路徑,R2 兩端的電壓等于 R4 兩端的電壓,R1 兩端的電壓等于 R3 處的電壓,與四個電阻的電阻值無關。
如果兩個分支之間沒有電橋,中點的電位取決于電阻值的比率。如果 R1 :R2 等于 R3 : R4 ,即使沒有電橋,電勢差也為零。

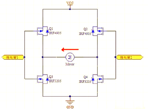
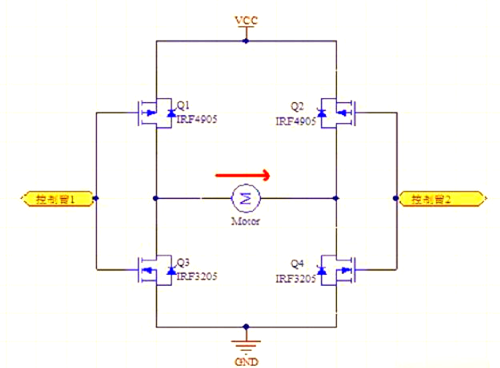
上臂PMOS與下臂NMOS
該橋電路由兩個P型場效應管Q2和兩個N型場效應管Q4組成,因此被稱為P-NMOS管H橋。這些場效應管在橋臂上充當開關的角色,其中P型管在柵極電壓為低時導通,高時關閉;而N型管則在柵極電壓為高時導通,低時關閉。值得注意的是,場效應管是一種電壓控制元件,其柵極電流幾乎為零。
當按照特定方式連接電路并控制臂1置高電平(U=VCC)、控制臂2置低電平(U=0)時,Q1和Q4將關閉,而Q2和Q3則會導通。這將導致電機左端呈現低電平,右端則為高電平,從而使得電流沿箭頭方向流動,實現電機的正轉。
當控制臂1置為低電平(U=0),而控制臂2置為高電平(U=VCC)時,Q2和Q3將關閉,而Q1和Q4則會導通。這一操作將導致電機左端呈現高電平,右端則為低電平,進而使電流反向流動,即實現電機的反轉。
當控制臂1和控制臂2都處于低電平狀態時,Q1和Q2將導通,而Q3和Q4將關閉。這將導致電機兩端都呈現高電平,從而阻止電流流動,電機因此不會轉動。相反,當控制臂1和控制臂2都處于高電平狀態時,Q1和Q2將關閉,而Q3和Q4將導通。這同樣會使電機兩端都呈現低電平,電機同樣不會轉動。這種設計確保了無論控制臂的狀態如何(必須避免懸空狀態),H橋都不會出現“共態導通”的情況,從而避免了短路的可能性。
聯系方式:鄒先生
座機:0755-83888366-8022
手機:18123972950(微信同號)
QQ:2880195519
聯系地址:深圳市龍華區英泰科匯廣場2棟1902
搜索微信公眾號:“KIA半導體”或掃碼關注官方微信公眾號
關注官方微信公眾號:提供 MOS管 技術支持
免責聲明:網站部分圖文來源其它出處,如有侵權請聯系刪除。
