ups電源電路圖,UPS不間斷電源-KIA MOS管
信息來源:本站 日期:2025-03-13
UPS的電路圖如下所示,顯示了設備中的電池在停電時如何進行控制。變壓器(TR1)初級繞組的輸入電壓為240V。如果運行 2 安培時的值至少為 12V,則變壓器 (TR2) 的次級繞組可升高至 15V。保險絲用于為貓頭鷹電路提供短路保護。電流的存在會使 LED1 發光。
LED 發光將在電源中斷時啟動,并由 UPS 的電池接管。該電路旨在提供更靈活的模式,可以通過使用不同的電池和穩壓器來修改它,以提供穩壓和非穩壓電壓。使用兩個串聯的 12V 電池和 7815 穩壓器的正極輸入,我們可以控制 15V 電源。
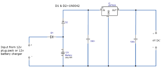
該電路采用 LM7806 穩壓器 IC。它將輸出電壓降低至 6V。并給出穩壓輸出電壓。該電路使用任意安培小時 (AH) 的 12V 鉛酸電池。當輸入電壓缺失時,它將提供備份。電路將立即轉向電池。因此,正在運行的電子設備不會面臨任何重啟。
該電路的輸出電流為1A。這適合驅動許多電子產品。使用自動 12V 電池充電器電路更為明智。或者使用現成的自動 12V 電池充電器而不是 12V 插頭組。鑒于自動電池充電器不會對電池過度充電。使用 12V 電池充電器時,請將二極管 D1 排空。 IC 使用合理的散熱器。
一個基本Uninterupted 電源(UPS)電路。
該電路可為其他穩壓和非穩壓電壓調整/修改,通過使用不同的穩壓器和電池。對于一個15伏穩壓電源,可以兩個12V電池串聯連接(它將成為24V),包括一個7815穩壓器(15V穩定電壓輸出)。在這個電路中有一個很大的靈活性。
聯系方式:鄒先生
座機:0755-83888366-8022
手機:18123972950(微信同號)
QQ:2880195519
聯系地址:深圳市龍華區英泰科匯廣場2棟1902
搜索微信公眾號:“KIA半導體”或掃碼關注官方微信公眾號
關注官方微信公眾號:提供 MOS管 技術支持
免責聲明:網站部分圖文來源其它出處,如有侵權請聯系刪除。
