MOS管開關電路,開關電路圖實例分析-KIA MOS管
信息來源:本站 日期:2024-05-31
導通條件:Vgs>Vth,R1、R2的作用是為了給G、S之間創造一個Vgs電壓,不需要去關心G、D之間的電壓關系(只要沒有達到擊穿電壓)。另外S極不一定需要接地,只需要滿足Vg與Vs之間的一個電勢差大于Vth,MOS管依然能夠起到一個開關作用。
需要注意的事項:
(1)注意IO口的最大驅動峰值電流,不同芯片的IO口驅動能力不一樣。
(2)了解MOS管的寄生電容,如果寄生電容值較大,導通需要的能量越大,如果IO口的輸出電流峰值較小,管子導通就相對較慢。
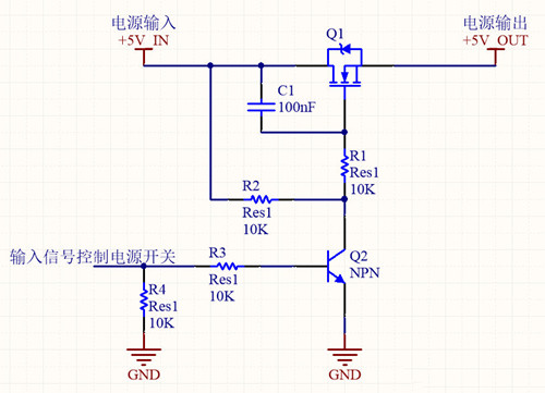
這里我們使用NPN和NMOS管進行開關設計(如圖四),當Q2輸入低電平時候,三極管Q2不導通,MOS管Q1的Vgs=0,MOS管Q1不導通。當Q2輸入電平為高時,三極管導通,MOS管Q1的Vgs>Vth,MOS管Q1導通。
需要注意的事項:
(1)注意MOS管 D、S之間的二極管的方向,不導通的時候,二極管方向應該與電源輸出方向相反。
(2)由于MOS管導通的時候存在內阻,所以MOS管輸出電壓小于實際輸入電壓。
總結:在選MOS管做開關時,首先選MOS管的Vds電壓和其Vth開啟電壓,再就是Id電流值是否滿足系統需要,雖然在這些都滿足的條件下,我們也不能忘記關于MOS管所產生的寄生電容,當我們選擇的控制IO口由于帶載能力較弱,而MOS管之間存在較大的寄生電容,這時我們的開關就不能及時響應,然后再考慮封裝、功耗、價格之類次要一些的因素,以上是用N溝道MOS管舉例,P溝道MOS管基本也是一樣的原理。
聯系方式:鄒先生
聯系電話:0755-83888366-8022
手機:18123972950(微信同號)
QQ:2880195519
聯系地址:深圳市福田區金田路3037號金中環國際商務大廈2109
請搜微信公眾號:“KIA半導體”或掃一掃下圖“關注”官方微信公眾號
請“關注”官方微信公眾號:提供 MOS管 技術幫助
免責聲明:本網站部分文章或圖片來源其它出處,如有侵權,請聯系刪除。
