MOS管背靠背:兩個PMOS管背靠背連接電路-KIA MOS管
信息來源:本站 日期:2023-06-12
MOS管背靠背連接
本文分享一個簡單的電路,這個電路在電源管理、充電控制等很多應用中都可以見到,為什么要用兩個PMOS實現通斷呢?下文就詳細分析一下。
MOS管可以分為NMOS和PMOS,如下圖所示。
MOS分類及符號
當然有的電路符號中還會把MOS管的體二極管畫出來,如下圖2所示。
其體二極管方向的判斷方法如下:
對于NMOS,體二極管由S極指向D極;
對于PMOS,體二極管由D極指向S極;
MOS管體二極管
其通斷特性是怎樣的呢?
簡單來說:
N溝道:UG>US時導通。(簡單認為)UG=US時截止;
P溝道:UG<US時導通。(簡單認為)UG=US時截止;
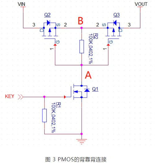
PMOS背靠背連接:
基本工作原理:
當KEY輸出為低電平時,Q1的柵源電壓Vgs=0,Q1不導通。因為Q1不導通,所以Q2的柵源之間電壓相等,所以Q2也不導通,所示VOUT沒有輸出。
當KEY輸出為高電平時,Q1的柵源電壓Vgs>Vgs(th),Q1導通。A點電位變為低,Q2因為有體二極管的原因,所以B點電壓為VIN-0.7,所以對于Q2來說Vgs=0-(VIN-0.7)=0.7-VIN<Vgs(th),所以Q2導通,Q2導通后進而導致B點電壓變為VIN,此時對于Q3來說,柵源電壓Vgs=0-VIN=-VIN<Vgs(th),所以Q3也導通,所以整個電路導通,實現VIN到VOUT的輸出。
電阻R1的作用,防止MCU無輸出時,MOS管誤觸發。
聯系方式:鄒先生
聯系電話:0755-83888366-8022
手機:18123972950
QQ:2880195519
聯系地址:深圳市福田區金田路3037號金中環國際商務大廈2109
請搜微信公眾號:“KIA半導體”或掃一掃下圖“關注”官方微信公眾號
請“關注”官方微信公眾號:提供 MOS管 技術幫助
免責聲明:本網站部分文章或圖片來源其它出處,如有侵權,請聯系刪除。
