三電平逆變器拓撲,I型和T型電路詳解-KIA MOS管
信息來源:本站 日期:2025-05-21
三電平逆變器是通過控制開關器件輸出三種電平(+Vdc/2、0、-Vdc/2)的電力電子裝置,通過多電平輸出減少諧波畸變并降低開關器件承受的電壓應力。
三電平逆變器拓撲,在兩個電力電子開關器件串聯的基礎上,中性點加一對箝位二極管的三電平逆變器,又稱為中性點箝位型(Neutral Point Clamped,簡稱NPC)。
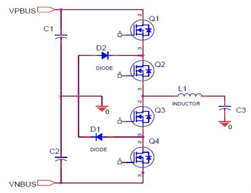
三電平逆變I型和T型電路
如圖所示的兩種三電平電路圖,為了區分這兩種電路,根據四個開關管在線路圖中的的排列方式,前者稱為I字型,后者稱為T字型。
三電平電路與普通的半橋電路相比,因為具有了中點續流的能力,所以對改善輸出紋波,降低損耗都有很好的效果。
三電平“I“字形電路示意圖
三電平“T“字形電路示意圖
兩種電路分析
開關管耐壓規格的比較:
從波形圖中可以看出,理論上I字型電路開關管的最大電壓為1Vbus;T字型電路Q1,Q4開關管的反向電壓最大2Vbus。因此,看起來,從開關管耐壓角度,I字型要優于T字型。

然而在實際上,對于I字型電路,當兩個開關管的電壓串聯承受2倍bus電壓時,由于元件本身的差異,兩個開關管承受的的電壓不可能完全相同,因此,為了保證開關管的安全工作,I字型電路中開關管也應按照承受2倍BUS電壓去設計。
所以,從實際角度出發,在開關耐壓的選擇上,I字型電路并沒有太大優勢。
損耗的比較
這里的損耗主要是指,四個開關管,及二極管開關和導通損耗。
因為損耗與電流的流通路徑密切相關,所以按照電流的流經路徑,分成六種狀態。
i.
正bus供電狀態,
A, I字型電路中,電流由+BUS,經Q1,Q2供電。
其損耗包括Loss_Q1_turnon&turnoff Loss_Q1_On Loss_Q2_On
B, T字型電路中,電流由+BUS經Q1供電
其損耗包括Loss_Q1_turnon&turnoff Loss_Q1_On
比較:此狀態下,通過波形圖中可以看出Loss_Q1_turnon&turnoff相差不多,但I字型電路比T字型電路多一個Q2的導通損耗。
ii.
負bus供電狀態
A, I字型電路中,電流方向由電感,經Q3,Q4至負bus。
其損耗包括Loss_Q4_turnon&turnoff Loss_Q3_On Loss_Q4_On
B, T字型電路中,電流方向由電感,經Q4至負bus
其損耗包括Loss_Q4_turnon&turnoff Loss_Q4_On
比較:此狀態下,I字型電路比T字型電路多一個Q3的導通損耗。
iii.
正BUS續流狀態
A, I字型電路中,電流方向由電感經Q1diode,Q2diode至正bus。
其損耗包括 Loss_Q1diode_turnon&turnoff&on
Loss_Q2diode__turnon&turnoff&on
B, T字型電路中,電流方向由電感經Q1diode至正bus。
其損耗包括 Loss_Q1diode_turnon&turnoff&on
比較:此狀態下,I字型電路比T字型電路多一個Q2的導通損耗。
iv.
負bus續流狀態
A, I字型電路中,電流方向由負bus經Q1diode,Q2diode至電感。
其損耗包括 Loss_Q3diode_turnon&turnoff&on
Loss_Q4diode__turnon&turnoff&on
B, T字型電路中,電流方向由負bus經Q1diode至電感。
其損耗包括 Loss_Q4diode_turnon&turnoff&on
比較:此狀態下,一字型電路比T字型電路多一個Q3的導通損耗。
v.
中點續流iL>0狀態
A,I字型電路中,電流由GND,經DI,Q2至電感。
其損耗包括Loss_DI Loss_Q2
B,T字型電路中,電流由GND,經Q2,Q3diode至電感。
其損耗包括Loss_Q2 Loss_Q3diode
比較:此狀態下,兩種電路損耗接近。
vi.
中點續流iL<0狀態
A,I字型電路中,電流由電感,經Q3,D2至GND。
其損耗包括Loss_Q3 Loss_D2
B, T字型電路中,電流由電感,經Q3,Q2diode至GND。
其損耗包括Loss_Q2 Loss_Q3diode
比較:此狀態下,兩種電路損耗接近。
結論:通過以上比較可以看出,除了中點續流狀態,其他狀態下T型電路的損耗都優于I字型電路。
從拓撲結構圖中,很容易可以看出T型電路要比I字型電路少兩個Diode,這對于減少空間有好處。
聯系方式:鄒先生
座機:0755-83888366-8022
手機:18123972950(微信同號)
QQ:2880195519
聯系地址:深圳市龍華區英泰科匯廣場2棟1902
搜索微信公眾號:“KIA半導體”或掃碼關注官方微信公眾號
關注官方微信公眾號:提供 MOS管 技術支持
免責聲明:網站部分圖文來源其它出處,如有侵權請聯系刪除。
