常見保護電路,常用的保護電路圖-KIA MOS管
信息來源:本站 日期:2025-04-15
保護電路是電子設備中不可或缺的部分,負責確保電路在異常情況下不受損害。
短路保護
短路保護是指當電路系統中發生短路情況時,及時斷開閉合電路,以保護后續各個器件的安全。短路是指電源的正負極直接相連,繞過了負載,導致電流急劇增大。短路保護裝置會監測電路中的電流變化,一旦檢測到異常大電流,會迅速切斷電路,防止對電源、線路和電氣設備造成嚴重沖擊。
過壓保護
過壓保護是指當供電電壓超過額定電壓時,自動斷開供電回路以保護電路。常見的過壓保護方式是使用齊納二極管,當輸入電壓超過設定值時,齊納二極管會導通,將輸出電壓限制在安全范圍內。
過載保護
過載保護則是針對電路中的負載功率過大,超過額定電流值的情況。過載保護裝置會持續監測負載電流的大小,當發現電流超過額定值時,會采取措施切斷電路或降低負載功率,以保護設備和線路免受過載電流的長期影響而損壞。
防反接保護
防反接保護是為了防止電源正負極接反導致設備損壞。防反接設計通常在電源輸入前級將電源整流至確定的極性再接入后級,或者在反接時自動關斷電路。
過壓保護
過壓保護是指供電電壓超過額定的電壓時自動斷開供電回路的一種保護電路。在電子電路設計中,常見的保護方式是使用齊納二極管的過壓保護。
1N4099是一個6.8V的二極管,如果輸入超過6.8V,輸出將被鉗位在6.8V左右。
防反接保護
很多電子元器件是不允許電源正負極反接的,在設計完成的電路板中,外部接口如果沒有防反接設計,用戶在使用的時候很容易將正負極接錯導致器件燒毀造成財產損失。防反接設計電路的原理就是在電源輸入的前級將電源整流至確定的極性再接入固定的后級。
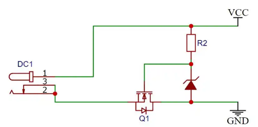
還有一種防反接方式是當電源反接時自動關斷,如圖所示:
這種電路使用MOS管關斷,由于MOS管的寄生二極管壓降較小,在正常使用時能夠承受更大的電流。
聯系方式:鄒先生
座機:0755-83888366-8022
手機:18123972950(微信同號)
QQ:2880195519
聯系地址:深圳市龍華區英泰科匯廣場2棟1902
搜索微信公眾號:“KIA半導體”或掃碼關注官方微信公眾號
關注官方微信公眾號:提供 MOS管 技術支持
免責聲明:網站部分圖文來源其它出處,如有侵權請聯系刪除。
