繼電器驅動電路,繼電器電路原理圖-KIA MOS管
信息來源:本站 日期:2025-01-17
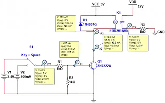
一個單片機驅動電路中經常用到的繼電器驅動電路:
低電平時的各點電流
高電平時的各點電流
1)低電平輸入時,VF1=0.4V, VF3=0V,繼電器觸點處于關斷狀態(常開型),VF2=5V,A1=9.75pA,A2=88.9pA,說明晶體管處于截止狀態。
2)高電平輸入時,VF1=2.4V, VF3=12 V,繼電器觸點處于導通狀態(常開型吸合狀態),VF2=0.125V,A1=915uA,AM2=48.8mA,說明晶體管處于飽和導通狀態,而繼電器線圈流過電流接近額定電流40mA。
當晶體管用來驅動繼電器時,推薦用NPN三極管。具體電路如下:
當輸入高電平時,晶體管T1飽和導通,繼電器線圈通電,觸點吸合。當輸入低電平時,晶體管T1截止,繼電器線圈斷電,觸點斷開。
電路中各元器件的作用
晶體管T1為控制開關。
電阻R1主要起限流作用,降低晶體管T1功耗。
電阻R2使晶體管T1可靠截止。
二極管D1反向續流,為三極管由導通轉向關斷時為繼電器線圈中的提供泄放通路,并將其電壓箝位在+12V上。
聯系方式:鄒先生
座機:0755-83888366-8022
手機:18123972950(微信同號)
QQ:2880195519
聯系地址:深圳市龍華區英泰科匯廣場2棟1902
搜索微信公眾號:“KIA半導體”或掃碼關注官方微信公眾號
關注官方微信公眾號:提供 MOS管 技術支持
免責聲明:網站部分圖文來源其它出處,如有侵權請聯系刪除。
