雙節鋰電池充電電路,雙節鋰電池充電方案-KIA MOS管
信息來源:本站 日期:2025-01-08
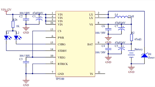
整個應用電路系統只需簡單的電阻、電容、電感以及LED,就能輕松實現雙節鋰電池的充電管理。
各引腳的功能詳解:
VIN引腳作為電池充電的輸入電源,其工作電壓范圍為5V至18V。
CS引腳是TP5100的充電功能使能引腳。通過控制其邏輯電平,工程師可以調整鋰電池的充電電壓。通常,該引腳會接入外部開關或MCU單片機。當CS=1時,充電電壓為4V,即啟動雙節鋰電池充電功能。
CHRG引腳用于指示鋰電池的充電狀態。為了便于觀察,工程師一般會接入LED燈。
STDBY引腳則用于指示鋰電池充電是否完成。同樣地,為了便于查看,這里也建議接入LED燈。
BAT引腳是鋰電池的充電電壓輸出引腳,工程師在電路設計中會直接將其連接到雙節鋰電池的兩端。
雙節鋰電池的充電過程被精心劃分為三個階段。在預充涓流狀態,當鋰電池電壓低于8V時,TP5100會啟動此模式,以對電池進行低電流充電。預充電流的大小可通過調節Pin12引腳RTRICK的下拉電阻來調整,范圍從1*I到I不等。
恒流充電階段緊隨其后,此時充電電流保持恒定,直至電池電壓接近4V。一旦電池電壓與4V的差距縮小至50mV以內,TP5100將關閉恒流充電,轉入恒壓充電階段。至于涓流充電階段的結束時機,則需與芯片設計公司的工程師進一步溝通確定。
在雙節鋰電池的電壓距離4V僅剩50mV,即達到35V時,TP5100芯片會啟動恒壓充電模式,持續至電池電壓穩達4V。雙節鋰電池經過預充涓流、恒流及恒壓這三大充電階段后,即完成一次完整的充電循環。當鋰電池為其他電路系統供電,其電壓會逐漸降低,若降至1V,TP5100將重新啟動新的充電流程。
當雙節鋰電池的電壓低于8V,或是在由4V降至35V的過程中,TP5100會啟動充電功能;而當電池電壓達到4V時,芯片將關閉充電。
注意事項:
1.對于藍牙音響等存在電池邊充邊放的應用,2腳BAT上應有足夠的電容,確保BAT上的紋波小于100mV,否則BAT上的紋波會干擾IP2322的檢測,出現拔掉VIN輸入,充電燈還亮的問題;
2.R9的作用:保護芯片的第8腳,防止充電器上的瞬時高壓損壞芯片;
3.R15的作用:防止出現拔掉充電線,充電燈還亮的問題;
4.肖特基二極管D2的正向電流要大于1A,不能使用IN5819(S4),建議使用經常用到的SS14、SS24、SS34等;
5.Layout時,電感應盡量靠近芯片擺放,且電感下面不能走線,電感同層下面的銅要挖空。
聯系方式:鄒先生
座機:0755-83888366-8022
手機:18123972950(微信同號)
QQ:2880195519
聯系地址:深圳市龍華區英泰科匯廣場2棟1902
搜索微信公眾號:“KIA半導體”或掃碼關注官方微信公眾號
關注官方微信公眾號:提供 MOS管 技術支持
免責聲明:網站部分圖文來源其它出處,如有侵權請聯系刪除。
