?大功率開關電源電路,原理圖分享-KIA MOS管
信息來源:本站 日期:2024-12-13
150w車載逆變開關電源電路圖(12v/220v)
300v1000w逆變器電路圖
1200w開關電源電路圖
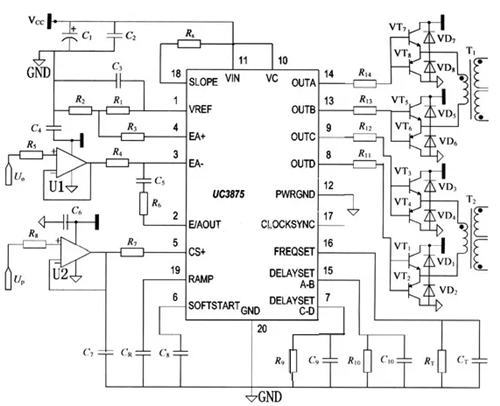
1200W大功率開關電源電路
電源采用PM4020A驅動模塊設計,具體的器件和變壓器可參考電路圖。注意設計時候應該考慮 PM4020A驅動模塊應和四個IRFP460盡量靠近。
聯系方式:鄒先生
座機:0755-83888366-8022
手機:18123972950(微信同號)
QQ:2880195519
聯系地址:深圳市龍華區英泰科匯廣場2棟1902
搜索微信公眾號:“KIA半導體”或掃碼關注官方微信公眾號
關注官方微信公眾號:提供 MOS管 技術支持
免責聲明:網站部分圖文來源其它出處,如有侵權請聯系刪除。
