逆變器短路保護,逆變器的過流短路保護電路-KIA MOS管
信息來源:本站 日期:2024-05-30
逆變器的過流短路保護電路在逆變器的安全中是至關重要的,如果沒有過流短路保護逆變器很可能會因為過流短路而燒毀。
下面是一個過流短路保護電路:

R5為全橋高壓逆變MOS管源極的高壓電流取樣電阻,可以這么理解,高壓電流的大小基本上決定了輸出功率的大小,所以用R5檢測高壓電流的大小。圖中LM339的兩個比較器單元分別用來做過流和短路檢測。
先看由IC3D及其外圍元件組成的過流保護電路,IC3D的8腳設定一個基準電壓,由R33、VR4、R56、R54分壓決定其值U8=5*(R33+VR4)/(R33+VR4+R56+R54)。
當R5上的電壓經過R24、C17延時后超過8腳電壓14腳輸出高電平通過D7隔離到IC3B的5腳。4腳兼做電池欠壓保護,正常時5腳電壓低于4腳,過流后5腳電壓高于4腳,2腳輸出高電平控制后級的高壓MOS關斷,當然也可以控制前級的MOS一起關斷。D8的作用是過流短路或電池欠壓后正反饋鎖定2腳為高電平。
再看IC3C組成的短路保護電路,原理和過流保護差不多,只是延時的時間比較短,C19的容量很小,加上LM339的速度很快,可以實現短路保護在幾個微秒內關斷,有效地保護了高壓MOS管的安全。順便說的一點是短路保護點要根據MOS管的ID,安全區域和回路雜散電阻等參數設計。一般來說電流在ID以內,動作時間在30微秒以內是比較安全的。
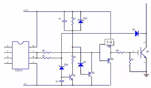
下面是一個TLP250增加慢降柵壓的驅動和短路保護的應用電路圖:
圖中電路正常工作時,ZD1的負端的電位因D2的導通而使ZD1不足以導通Q1截止;D1的負端為高電平所以Q3也截止。C1未充電,兩端的電位為0。IGBTQ3短路后退出飽和狀態,集電極電位迅速上升,D2由導通轉向截止。
當驅動信號為高電平時,ZD1被擊穿,C2能夠使Q1的開通有一小段的延時,使得Q3導通時可以有一小段的下降時間,避免了正常工作時保護電路的誤保護。
ZD1被擊穿后Q1由于C2的存在經過一段很短的時間后延時導通,C1開始通過R4、Q1充電,D1的負端電位開始下降,當D1的負端電位開始下降到D1與Q3be結的壓降之和時Q3開始導通,Q2、Q4基極電位開始下降,Q3的柵極電壓也開始下降。
當C1充電到ZD2的擊穿電壓時ZD2被擊穿,C1停止充電,降柵壓的過程也結束,柵極電壓被鉗位在一個固定的電平上。Q3的集電極電流也被降低到一個固定的水平上。
聯系方式:鄒先生
聯系電話:0755-83888366-8022
手機:18123972950(微信同號)
QQ:2880195519
聯系地址:深圳市福田區金田路3037號金中環國際商務大廈2109
請搜微信公眾號:“KIA半導體”或掃一掃下圖“關注”官方微信公眾號
請“關注”官方微信公眾號:提供 MOS管 技術幫助
免責聲明:本網站部分文章或圖片來源其它出處,如有侵權,請聯系刪除。
