?mos管驅動繼電器電路圖分享-KIA MOS管
信息來源:本站 日期:2024-05-20
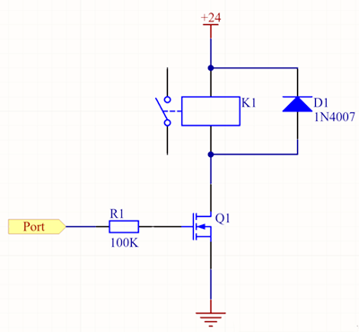
D1作用是泄放繼電器的反向電動勢
繼電器參數
24V繼電器 電大負載25A/250VAC,線圈電阻640歐。流過線圈的電流為37.5mA。
繼電器的線圈為感性負載,在通電和斷電的瞬間,會產生反向電動勢,通電時這個電動勢與電源方向相同,上正下負,電源可以吸收絕大部分。
斷電時這個電動勢與電源方向相反,下正上負,此時二極管D1導通,將這個電動勢短路泄放掉。對于低壓電路,二極管用1N4007就可以了,耐壓1000V,電流1A,便宜好用。講究的可以用快恢復二極管,性能更好些。漏電流略大,此處可以忽略。
MOS管選型
這個MOS管的選型很簡單,關鍵參數只涉及電壓和電流即可,其他可不作考慮。
耐壓:1.2~1.5倍電源電壓或更高
電流:5倍工作電流妥妥的夠,即150mA以上。
功耗:一般管子的Rds只有幾十毫歐,功耗肯定滿足需求。
開關頻率:繼電器的動作頻率不可能超過100Hz,一般管子都夠。
N溝道的一般比P溝道的便宜,這個選型時要注意。
聯系方式:鄒先生
聯系電話:0755-83888366-8022
手機:18123972950(微信同號)
QQ:2880195519
聯系地址:深圳市福田區金田路3037號金中環國際商務大廈2109
請搜微信公眾號:“KIA半導體”或掃一掃下圖“關注”官方微信公眾號
請“關注”官方微信公眾號:提供 MOS管 技術幫助
免責聲明:本網站部分文章或圖片來源其它出處,如有侵權,請聯系刪除。
