晶振電路的作用,原理,有源無源晶振電路圖-KIA MOS管
信息來源:本站 日期:2024-04-19
晶振電路是用于產生穩定頻率的電子電路,晶振電路使用了一塊稱為晶體諧振器(Crystal Resonator)的英晶體。晶體諧振器具有諧振頻率,在電路中通過激勵晶體諧振器,它會以其固有的諧振頻率開始振蕩。這種振蕩頻率非常穩定,主要作用是提供一個精確而穩定的時鐘信號。
晶體振蕩器:
晶振電路中的關鍵組件是晶體振蕩器。晶體振蕩器由一個晶體諧振器和一個集成放大器構成。晶體諧振器是一個微小的晶體片,具有諧振頻率特性。當外加一個交流電壓到晶體上時,晶體會振蕩并產生一個特定頻率的電信號。
放大器:
晶體振蕩器輸出的電信號非常微弱,需要經過放大器來增強信號的幅度。放大器可以是一個運放或晶體管等。
反饋網絡:
放大器輸出的信號通過反饋網絡回傳到晶體振蕩器,形成正反饋回路。反饋信號作用在晶體諧振器上,使其保持振蕩的穩定頻率。反饋網絡的作用是控制振蕩器的頻率和幅度,以便產生穩定的時鐘信號。
當供電電源接通時,晶體振蕩器開始振蕩并產生一個穩定的頻率信號。該信號經過放大器放大后,經反饋網絡回傳到晶體諧振器,保持振蕩器的頻率穩定。最終,晶振電路輸出一個穩定、精確的時鐘信號,用于同步其他電路的操作。
晶振的電路符號
提供時鐘信號
晶振電路作為電路中的主振蕩器,產生具有固定頻率的振蕩信號,這個信號被用作電路中的時鐘信號,為數字電路、處理器、傳感器等提供穩定的時序參考。
確保信號同步
在數字電路中,晶振可以作為時鐘信號源,確保各個數字組件之間的信號同步。通過將晶振產生的時鐘信號分配給各個組件,可以確保它們在同一時間開始工作,避免數據傳輸錯誤或信號不同步的問題。
實現信號轉換
晶振還可以用于信號轉換,例如將模擬信號轉換為數字信號,或者將高頻信號轉換為低頻信號。這些轉換過程需要使用晶振來提供穩定的頻率參考,以確保轉換結果的準確性和可靠性。
為無線通信系統提供載波頻率
在無線通信系統中,晶振可以作為頻率源,為信號提供穩定的載波頻率。這個載波頻率被用來調制信息信號,并將其發送到空中。在接收端,晶振產生的載波頻率被用來解調信號,并將其還原為原始的信息。
確保通信協議的一致性
在通信系統中,晶振還可以確保通信協議的一致性。例如,在藍牙、Wi-Fi、NFC等無線通信技術中,晶振產生的時鐘信號被用來同步通信協議的各個環節,確保各個設備之間的通信穩定和可靠。
濾波
晶振還能減少電源噪聲和浪涌電流對電路的影響。
提供啟動時間
晶振還能使電子設備快速啟動并進入正常工作狀態。
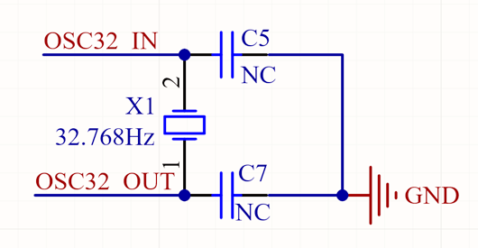
有源晶振
有源晶振的精度則可以達到0.1ppm。精度越高,頻率穩定性也更好。有源晶振在穩定性上要勝過無源晶振。有源晶振一般4個腳,一個電源,一個接地,一個信號輸出端,一個NC(空腳)。有源晶振自身就能震動。
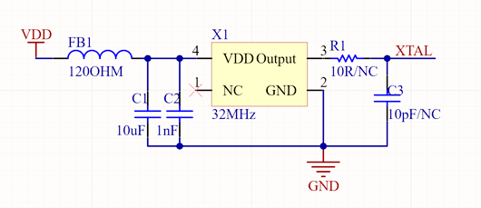
注:R1、C3需根據實際進行調整處理,電源必須是穩壓的且電源引線盡量短,并盡量與系統中使用晶振信號的芯片共地。
聯系方式:鄒先生
聯系電話:0755-83888366-8022
手機:18123972950(微信同號)
QQ:2880195519
聯系地址:深圳市福田區金田路3037號金中環國際商務大廈2109
請搜微信公眾號:“KIA半導體”或掃一掃下圖“關注”官方微信公眾號
請“關注”官方微信公眾號:提供 MOS管 技術幫助
免責聲明:本網站部分文章或圖片來源其它出處,如有侵權,請聯系刪除。
