過溫保護詳解,過溫保護電路,原理和設計實例-KIA MOS管
信息來源:本站 日期:2023-10-19
過溫保護(Over Temperature Protection,OTP)是一種常見的電子保護功能,通常用于保護電路和電子設備不受高溫的損害。當電路或設備的溫度升高到超過預設閾值時,過溫保護會自動觸發,以便通過斷開電源或限制電流來控制溫度下降并防止進一步的加熱。
過溫保護功能
當管芯溫度超過160℃時,過溫保護電路輸出控制信號OUTPUT輸出為高電平;直到溫度降至140℃時,過溫保護電路輸出控制信號OUTPUT才重新變為低電平。
過溫保護電路通常由溫度傳感器、比較器、觸發器和開關管等部分組成。溫度傳感器通常是一種熱敏電阻器,其電阻值隨著溫度的變化而變化。比較器則用來比較傳感器輸出的電壓信號和一個預設的閾值電壓信號,當傳感器輸出的電壓信號超過閾值電壓信號時,比較器輸出一個高電平信號,觸發保護電路切斷電源,以保護設備。
熱敏電阻器:溫度傳感器通常使用熱敏電阻器,它的電阻值與溫度成反比例關系。當溫度升高時,電阻值減小;當溫度降低時,電阻值增加。
比較器:比較器是一種電路,用于比較兩個電壓信號的大小。在過溫保護電路中,比較器通常將熱敏電阻器輸出的電壓信號與一個預設的閾值電壓信號進行比較。當熱敏電阻器輸出的電壓信號超過預設的閾值電壓信號時,比較器輸出高電平信號。
觸發器:觸發器是一種電路,用于在特定條件下切換輸出狀態。在過溫保護電路中,觸發器通常用來控制開關管,以實現切斷電源的功能。
開關管:開關管是一種電子元件,可以控制電路的通斷。在過溫保護電路中,開關管通常被用來切斷設備的電源,以保護設備。
過溫保護電路工作流程:
溫度傳感器檢測設備內部的溫度,并將溫度轉換為電壓信號輸出。
比較器將溫度傳感器輸出的電壓信號與預設的閾值電壓信號進行比較。
如果溫度傳感器輸出的電壓信號超過預設的閾值電壓信號,比較器輸出高電平信號。
高電平信號觸發觸發器,使其輸出一個信號控制開關管切斷設備的電源。
設備的電源被切斷,設備停止工作,直到溫度降低到安全范圍內,保護電路才會自動重置,設備才能重新啟動。
1、確定要放置傳感器的熱點區域
這里最重要的是你可以識別到這些熱點位置,這樣保護才能達到目的。
2、設置OTP目標的觸發點
當達到這個跳變點的時候,不會損壞設備。
3、選擇你想要用的傳感器類型
對于PCB板,成本比較低的選擇是NTC熱敏電阻。貼片或者插件都可以。
4、選擇關聯部件
與選擇比較器、偏置電阻或者添加延遲/旁路電容一樣,你可以添加遲滯。遲滯是一種防止2種狀態持續變化的電阻。
5、進行計算和模擬
在設計實際電路之前,建議先進行模擬和計算。
6、搭建實際電路進行測試
如果要構建實際電路的話,就可能需要反復的去改進你的設計,為了減少迭代,建議在計算和模擬的時候下點功夫。
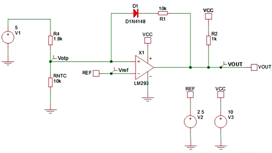
假設已經確定了系統的熱點(步驟1),并且想要的是OTP觸發點是80℃(步驟2)。這里使用的是NTC熱敏電阻,然后使用帶有參考和偏置電阻以及遲滯電路的比較器,同時添加了去耦電容。
過溫保護電路圖
聯系方式:鄒先生
聯系電話:0755-83888366-8022
手機:18123972950
QQ:2880195519
聯系地址:深圳市福田區金田路3037號金中環國際商務大廈2109
請搜微信公眾號:“KIA半導體”或掃一掃下圖“關注”官方微信公眾號
請“關注”官方微信公眾號:提供 MOS管 技術幫助
免責聲明:本網站部分文章或圖片來源其它出處,如有侵權,請聯系刪除。
