共源放大器噪聲、差分放大器噪聲分析-KIA MOS管
信息來源:本站 日期:2023-04-20
共源放大器噪聲分析如圖
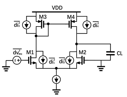
差分放大器噪聲分析
第一級差分放大電路分析如圖:
在差分對的噪聲分析中,一定要注意的是倍數關系。簡單的理解,就是上述分析的共源放大器的2倍的噪聲。
由于第二級的噪聲折算到輸入需要除以第一級的增益(40dB)因此基本可以忽略不計,所以在設計第二級的時候可以不用特意去考慮噪聲的影響。
聯系方式:鄒先生
聯系電話:0755-83888366-8022
手機:18123972950
QQ:2880195519
聯系地址:深圳市福田區金田路3037號金中環國際商務大廈2109
請搜微信公眾號:“KIA半導體”或掃一掃下圖“關注”官方微信公眾號
請“關注”官方微信公眾號:提供 MOS管 技術幫助
免責聲明:本網站部分文章或圖片來源其它出處,如有侵權,請聯系刪除。
