【電路精選】MOS管門電路圖文分享-KIA MOS管
信息來源:本站 日期:2023-04-19
MOS管門電路
用mos管搭出一個二輸入與非門
畫出NOT,NAND,NOR的電路.
畫出CMOS的圖,畫出tow-to-one mux gate
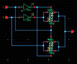
用一個二選一mux和一個inv實現異或
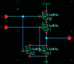
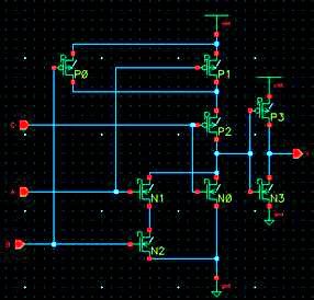
左圖為異或門,右圖為同或門
畫出Y=AB+C的cmos電路圖
用邏輯們和cmos電路實現ab+cd
畫出CMOS電路的晶體管級電路圖,實現Y=AB+C(D+E)
利用4選1實現F(x,y,z)=xz+yz'.
聯系方式:鄒先生
聯系電話:0755-83888366-8022
手機:18123972950
QQ:2880195519
聯系地址:深圳市福田區金田路3037號金中環國際商務大廈2109
請搜微信公眾號:“KIA半導體”或掃一掃下圖“關注”官方微信公眾號
請“關注”官方微信公眾號:提供 MOS管 技術幫助
免責聲明:本網站部分文章或圖片來源其它出處,如有侵權,請聯系刪除。
