【MOS管結構】MOS管導電溝道的形成-KIA MOS管
信息來源:本站 日期:2023-04-11
導電溝道的形成
NMOS管內部結構圖如下,導電溝道未形成前,漏極和源極之間有一反向PN結,在Ugs=0時,漏極和源極之間無電流(PN結擊穿情況等不考慮)。
NMOS管內部結構圖
Ugs > 0時,金屬板的負電荷被 電源 正極吸引,金屬板剩下正電荷。由于同性相斥,靠近絕緣層一側的空穴被排斥,剩下不多的負電荷,形成了耗盡層。
當Ugs繼續增大,襯底的自由電子被吸引到耗盡層和絕緣層之間,形成反型層,這個反型層就構成了漏極---源極之間的導電溝道。溝道剛形成的電壓叫做Ugs(th),Ugs越大,溝道越厚,導電溝道電阻越小。
溝道越厚,導電溝道電阻越小
電阻對電荷的移動具有阻礙作用。導電溝道越厚,代表流經的電荷越多,阻礙的作用越小,由此Ugs越大,導電溝道越小。
補充
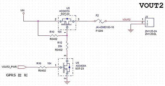
前面說到負電荷的移動是被正極的吸引,比如在電容充電時,極板一端的電子被正極吸引,負極放出電子到極板的另一端。根據這個對下面這個電路有了新的理解。
上面R12的作用是分壓、限流。對于限流來說,若沒有R12,U6導通后柵極相當于接地,有大量的電子移動到柵極,會損壞U6。若加了R12阻礙部分電子的移動。加R12后,正極對于源極和柵極中的電子吸引程度是不同的。
聯系方式:鄒先生
聯系電話:0755-83888366-8022
手機:18123972950
QQ:2880195519
聯系地址:深圳市福田區金田路3037號金中環國際商務大廈2109
請搜微信公眾號:“KIA半導體”或掃一掃下圖“關注”官方微信公眾號
請“關注”官方微信公眾號:提供 MOS管 技術幫助
免責聲明:本網站部分文章或圖片來源其它出處,如有侵權,請聯系刪除。
