SiC MOSFET短路保護理解分析-KIA MOS管
信息來源:本站 日期:2023-04-04
SiC MOSFET短路保護
1、SiC MOSFET的晶元面積小于IGBT晶元面積,短路時候散熱能力不及IGBT。
2、IGBT短路后能夠退飽和(desaturation)進入線性區,電流不再增加,能夠自我限流。
3、短路后SiC MOSFET 由線性區(linear region)進入飽和區(saturation region),拐點電壓非常高,因此Id電流增加的同時,Vds隨著上升,進一步擴大短路損耗。
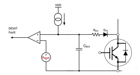
4、IGBT退飽和保護機理,如下圖,正常工作Cblk 電壓會被嵌位到Vce+Vd,當IGBT進入退飽和拐點后,Vce迅速上升,Dhv由導通變為截止,電流源迅速對Cblk充電,抬高電壓DESATFault 置位。
IGBT 退飽和電路
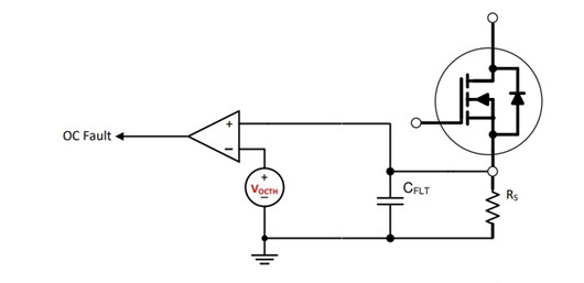
5、由于SiC MOSFET的“退飽和拐點”非常高,Vds的響應速度非常慢,一般不采用Vce電壓進行“退飽和”操作,通過采樣電阻電流采樣,精度高。但是損耗大,在小電流應用中使用。
6、對于大電流應用,傾向于帶有SENSE PIN的MOSFET進行電流采樣,Rs上電流和主管上的電流存在一定的比例關系,從而減小采樣電阻上電壓。
聯系方式:鄒先生
聯系電話:0755-83888366-8022
手機:18123972950
QQ:2880195519
聯系地址:深圳市福田區金田路3037號金中環國際商務大廈2109
請搜微信公眾號:“KIA半導體”或掃一掃下圖“關注”官方微信公眾號
請“關注”官方微信公眾號:提供 MOS管 技術幫助
免責聲明:本網站部分文章或圖片來源其它出處,如有侵權,請聯系刪除。
