【電路設計】MOSFET level shift電路分析-KIA MOS管
信息來源:本站 日期:2023-03-29
在電路設計中,常常會出現發送接收兩方的信號電平不匹配的情況,例如在I2C bus上,處理器電平一般是1.8V,但EEPROM則一般還是3.3V。
在這種情況發生的時候,邏輯上有兩種解決方法: 1. 調整某一方的電平使其匹配 2. 將兩方芯片的高電平輸出解耦,通過中間器件使其正常工作。
兩種解決方法
調整某一方的電平使其匹配
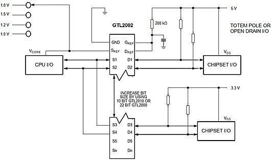
對于一般的設計或者常規思路,調整電平是最簡單的,無非增加一個電平轉換芯片,一種通用的電平轉換芯片如下,只需要做好reference voltage與input signal voltage的匹配,其他的芯片內部的邏輯電路就可以完成了。
在這種芯片內部,一般也是幾個邏輯器件,只是將某一方向的最后一個或者兩個管子的Vin換成了對應的輸出而已。這本質上還是第二種方法的應用。
高電平輸出解耦
說起來高大上,輸出解耦,其實就是一個三極管隔離電路,只是這個電路具體細節分析起來相對麻煩一點,并且對于使用的MOS管參數也要仔細分析。
比如下圖電路。 首先查一下Q1的參數, Vgsth = 0.9V.min Vsd = 1.1V.max
對于輸入輸出,有四種情況:
要點
對于Q1,Vgs在靜態要等于0V,最好Gate和Source使用同源電平,Vsd在靜態要小于手冊里Vsd的值,否則會造成管子打開關不上的情況。靜態狀態下Vs<Vd。
有種設計會使用體二極管的單向導通防止漏電,這種情況下也必須滿足要點1的要求;當漏電與體二極管方向發生沖突的時候,要優先滿足體二極管方向。
C1是為了上電瞬間打開管子的曲線平滑一些,同時讓輸入輸出電平穩定后再提供Gate端電平。
聯系方式:鄒先生
聯系電話:0755-83888366-8022
手機:18123972950
QQ:2880195519
聯系地址:深圳市福田區金田路3037號金中環國際商務大廈2109
請搜微信公眾號:“KIA半導體”或掃一掃下圖“關注”官方微信公眾號
請“關注”官方微信公眾號:提供 MOS管 技術幫助
免責聲明:本網站部分文章或圖片來源其它出處,如有侵權,請聯系刪除。
