圖文分享:運算放大電路的相位補償-KIA MOS管
信息來源:本站 日期:2023-03-27
看下面這個簡單電路的例子,信號源頻率1KHz,幅值5v,方波,示波器探頭的寄生電容為54P
R1 1M R2 9 M為分壓電阻。
這種情況下的輸出波形,由于低通環節的存在(積分電路),導致輸出波形圓頭圓腦。
下面加入一個補償環節來對電路進行補償,這里在R2上并聯一個電容,容值為6p,為54p的1/9,也即電阻比值的反比。
針對當前的參數,補償電容為6P時是處于完全補償狀態,小于6P則處于欠補償狀態,大于6P則處于過補償狀態。
下面看看電路仿真以及波形輸出:
1、完全補償
補償電容6P
波形比較標準。
2、欠補償
補償電容2p
欠補償,波形圓頭圓腦。
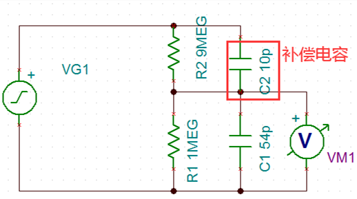
3、過補償
補償電容10p
過補償,波形尖頭尖腦
所以在選擇補償電容時一定要選擇正確的參數,否則補償電路可能會得不償失。
聯系方式:鄒先生
聯系電話:0755-83888366-8022
手機:18123972950
QQ:2880195519
聯系地址:深圳市福田區金田路3037號金中環國際商務大廈2109
請搜微信公眾號:“KIA半導體”或掃一掃下圖“關注”官方微信公眾號
請“關注”官方微信公眾號:提供 MOS管 技術幫助
免責聲明:本網站部分文章或圖片來源其它出處,如有侵權,請聯系刪除。
