DCDC輸出電壓紋波分析及改善詳解-KIA MOS管
信息來源:本站 日期:2023-03-23
紋波
電源輸出交流紋波可以視為是直流輸出疊加一個交流成份;從圖中可以看出,紋波中包括了兩個交流成份:
一個是頻率為兩倍工頻輸入電壓的正弦波,這是由交流輸入整流電路引起的;另外一個是由開關電源導通和關斷引起的紋波,其頻率等于開關電源的工作頻率。
DDR等要求的紋波大小:
紋波過大的弊端:
1.導致輸入電平判別錯誤;
2.導致器件工作異常;
3.在音頻中導致輸出噪聲;
4.射頻電路導致指標惡化如EVM。等等…
滯后模式DCDC設計電路
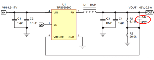
典型DCDC設計如下,看起來很簡單,但是經常出現問題。
最常見的DCDC結構,滯后模式DCDC控制,原理就是Vout輸出電壓經過R1和R2反饋之后,給到Vsense引腳,引腳和內部參考電源比較后給到PH引腳內部MOS控制信號,來起到調節輸出電壓的作用。所以此工作模式下是需要紋波電壓的。
后續DCDC的發展
后續DCDC發展為了適應不同場景,逐漸發展出了不同的技術,例如TI的DCAP和其他廠商的COT功能DCDC。這些方案的提出都是基于前面滯后模式DCDC的基礎。
帶COT的DCDC
COT 指的是恒定導通時間;ACOT指的是自適應恒定導通時間。這些都是為了提升瞬態響應而來的,最終我們看到的結果就是紋波減小了。
瞬態響應也就是動態指標,就是負載在急劇變化時,導致輸出電壓波動很大,也就是紋波很大;簡單理解就是DCDC輸出功率是一定的,但是在一瞬間DCDC輸出負載很大,而功率一定,導致輸出電壓降低,這種情況是我們不需要的。
而之前滯后控制的DCDC因為是逐周期控制的,所以必須要等到下一個周期才能調整;但是新的COT模式下,我們可以調整周期,使得盡快調整輸出電壓,進而在短時間內恢復正常電壓,也就是最終我們看到的紋波很小。
如上圖中的C5電容就是前饋電容,此電容的加入使得交流波形更快的進入電源反饋端,而DCDC內部接收到這個信號,很快的進行調整;圖中顯示的是OPEN狀態,但是實際上我們很多場景下都需要增加這個電容,特別是負載是CPU、GPU或者射頻類芯片。
聯系方式:鄒先生
聯系電話:0755-83888366-8022
手機:18123972950
QQ:2880195519
聯系地址:深圳市福田區金田路3037號金中環國際商務大廈2109
請搜微信公眾號:“KIA半導體”或掃一掃下圖“關注”官方微信公眾號
請“關注”官方微信公眾號:提供 MOS管 技術幫助
免責聲明:本網站部分文章或圖片來源其它出處,如有侵權,請聯系刪除。
