運算放大器積分電路設計圖文分享-KIA MOS管
信息來源:本站 日期:2023-03-17
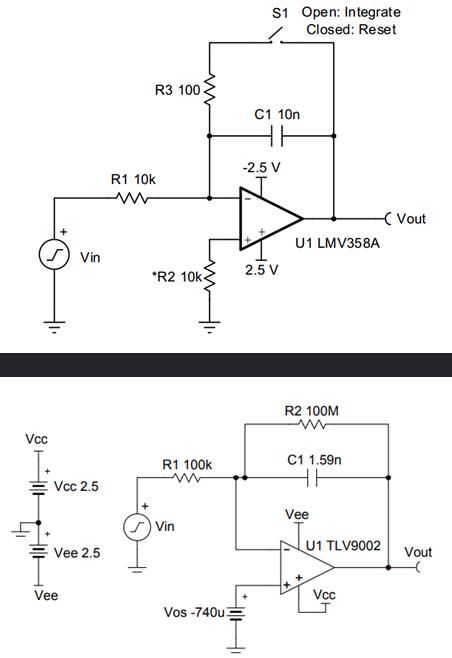
積分電路 Integrator circuit
在運算放大器積分器電路中,電容器插入反饋環路中,并在反相輸入端與R1一起產生一個RC時間常數。
積分電路
積分器電路根據電路時間常數和放大器的帶寬,在一個頻率范圍內輸出輸入信號的積分。
輸入信號被施加到反相輸入,因此輸出相對于輸入信號的極性反相。理想的積分器電路將飽和到電源軌,具體取決于輸入失調電壓的極性并需要增加一個反饋電阻R2,以提供穩定的直流工作點。反饋電阻器限制了執行積分功能的較低頻率范圍。
設計須知
1.對于反饋電阻,請使用盡可能大的值。
2.選擇一個CMOS運算放大器,以最小化輸入偏置電流的誤差。
3.放大器的增益帶寬積(GBP)將設置積分器功能的上限頻率。
集成功能的有效性通常在距放大器帶寬約十年的時間開始降低。
4.需要將一個可調基準電壓連接到運算放大器的同相輸入,以消除輸入失調電壓,否則較大的DC噪聲增益將導致電路飽和。具有非常低的失調電壓的運算放大器可能不需要這樣做。
積分電路如下所示:
積分電路計算
積分電路輸出電壓Vout計算
如何設計
1、我們需要先設定電阻值,即就是上圖中的R1;
2、計算C1以設置單位增益積分頻率。
3、計算R2將下限截止頻率設置為比最小工作頻率低十倍。
4、選擇增益帶寬至少為所需最大工作頻率的10倍的放大器。
增益帶寬積
假設運算放大器的增益帶寬積為1 MHz,它意味著當頻率為1 Mhz時,器件的增益下降到單位增益。即此時A=1。同時說明這個放大器最高可以以1 MHz的頻率工作而不至于使輸入信號失真。由于增益與頻率的乘積是確定的,因此當同一器件需要得到10倍增益時,它最高只能夠以100 kHz的頻率工作。
單位增益帶寬
單位增益帶寬定義為,運放的閉環增益為1倍條件下,將一個頻率可變恒幅正弦小信號輸入到運放的輸入端,隨著輸入信號頻率不斷變大,輸出信號增益將不斷減小,當從運放的輸出端測得閉環電壓增益下降3db(或是相當于運放輸入信號的0.707)時,所對應的信號頻率乘以閉環放大倍數1所得的增益帶寬積。
導數的運算
因為我們在高等數學里面是先講到的導數相關運算,再講述的是積分運算。
積分的運算
運放芯片本身需要注意的參數
VOS 輸入失調電壓
輸入失調電壓定義為集成運放輸出端電壓為零時。兩個輸入端之間所加的補償電壓。輸入失調電壓實際上反映了運放內部的電路對稱性。對稱性越好。輸入失調電壓越小。輸入失調電壓是運放的一個十分重要的指標,特別是精密運放或是用于直流放大時。輸入失調電壓與制造工藝有一定關系。當中雙極型工藝(即上述的標準硅工藝)的輸入失調電壓在±1~10mV之間。
IB 輸入偏置電流
運放兩個輸入端偏置電流的平均值, 確切地說是運算放大器工作在線性區時流入輸入端的平均電流。用于衡量差分放大對管輸入電流的大小。
IOS 輸入失調電流
在零輸入時,差分輸入級的差分對管基極電流之差,II0=|IB1-IB2|。用于表征差分級輸入電流不對稱的程度。通常,Ios為(0.5~5)nA,高質量的可低于 1nA。
AOL 開環電壓增益
開環電壓增益參數Aol被定義為輸出電壓的改變量與兩個輸入端之間電壓該變量之比。
運算放大器的靜態輸入指標及動態技術指標:輸入失調電壓、輸入失調電流、輸入偏置電流、共模抑制比、單位增益帶寬、轉換速率、壓擺率、輸入阻抗、輸出阻抗。
聯系方式:鄒先生
聯系電話:0755-83888366-8022
手機:18123972950
QQ:2880195519
聯系地址:深圳市福田區金田路3037號金中環國際商務大廈2109
請搜微信公眾號:“KIA半導體”或掃一掃下圖“關注”官方微信公眾號
請“關注”官方微信公眾號:提供 MOS管 技術幫助
免責聲明:本網站部分文章或圖片來源其它出處,如有侵權,請聯系刪除。
