【電路分享】PMOS管構建電源延時供電電路-KIA MOS管
信息來源:本站 日期:2023-03-09
PMOS管構建電源延時供電電路
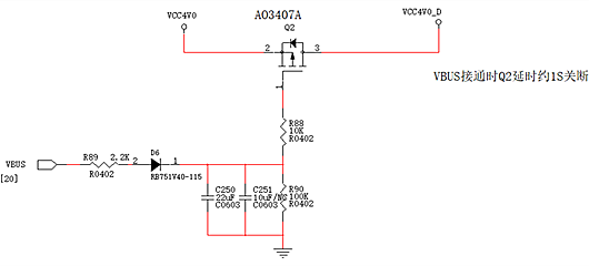
圖1的延時時間通過C250,C251,R90來調整,VBUS斷開后利用C250,C251儲存的電壓,來給Q2的柵極提供高電平,使Q2暫時無法導通。隨著C250,C251的電壓逐漸降低,Q2的VGS滿足Q2導通,VCC4V0_D有電壓。D6用于防止C250上的電壓通過其他電路泄掉。
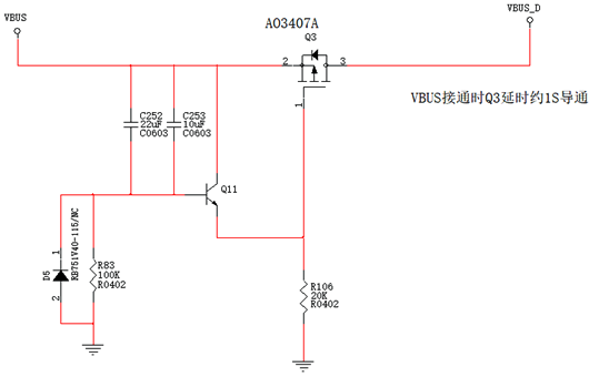
圖2的延時時間通過C252,C253,R83來調整。VBUS接通時,由于電容C252,C253兩端的電平無法突變,所以上電瞬間Q11的基極電壓等于VBUS,而Q11的發射極被R106拉低,所以Q11導通,Q3的柵極等于VBUS -Q11的Vce≈4.7V。
從而使Q3無法導通。隨著C252,C253逐漸充電,Q11基極電壓會被逐漸拉低。當充電至Q11無法導通時,Q3.G被R106拉低,從而使Q3導通。D5用于VBUS下電時快速泄掉C252,C253的殘壓,如果不快速泄掉,會影響第二次的USB識別。
另外Q2,Q3需要用VTH較大的管子,選用的是AO3407A。之前用的是AO3415A,VTH較小,導致延時時間很小。
聯系方式:鄒先生
聯系電話:0755-83888366-8022
手機:18123972950
QQ:2880195519
聯系地址:深圳市福田區金田路3037號金中環國際商務大廈2109
請搜微信公眾號:“KIA半導體”或掃一掃下圖“關注”官方微信公眾號
請“關注”官方微信公眾號:提供 MOS管 技術幫助
免責聲明:本網站部分文章或圖片來源其它出處,如有侵權,請聯系刪除。
