【電路設計】三極管控制繼電器電路圖-KIA MOS管
信息來源:本站 日期:2022-12-15
三極管驅動繼電器的時候,不管是NPN還是PNP,都要把繼電器接在三極管的集電極,而不會接在發射極上。下面和大家分析一下這個問題。
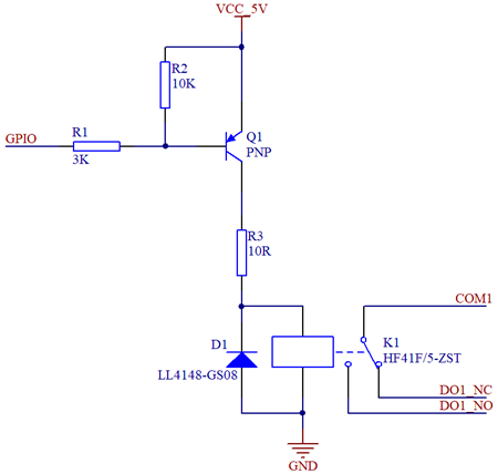
首先先看一下三極管驅動繼電器的正確接法,NPN、PNP三極管驅動繼電器的典型電原理圖如下圖所示。
上圖中,分別是NPN和PNP三極管驅動繼電器的電路原理圖,這兩個電路中都把繼電器接在了集電極上。
因為三極管驅動繼電器時需要工作在截止和飽和狀態,如果把繼電器接在發射極可能會導致三極管不能完全飽和繼電器線圈壓降太多導致電壓不足以驅動繼電器線圈。
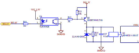
以PNP三極管驅動繼電器為例,以下為工業場景中設計的帶隔離繼電器電路:
上圖中,把繼電器接在了發射極上,三極管在正常工作時,基極和發射極之間存在大約0.7V的電壓差,而且繼電器的線圈在工作時也會產生電壓降。
如果GPIO處是3.3,基極電阻的壓降如果忽略不計的話,那么發射極的電壓約是2.6V,對于5V的繼電器而言,有可能導致不吸合,或者處于臨界狀態,導致頻率誤觸發,更何況基極電阻也會產生電壓降的。
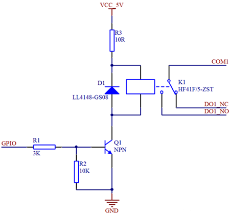
如果發射極接地,而把繼電器接集電極的話,基極在不考慮基極電阻壓降的情況下,只需要很小的電壓就能使三極管飽和導通。
綜上所述,三極管在驅動負載的時候會把負載接在集電極,而不是發射極。
聯系方式:鄒先生
聯系電話:0755-83888366-8022
手機:18123972950
QQ:2880195519
聯系地址:深圳市福田區金田路3037號金中環國際商務大廈2109
請搜微信公眾號:“KIA半導體”或掃一掃下圖“關注”官方微信公眾號
請“關注”官方微信公眾號:提供 MOS管 技術幫助
免責聲明:本網站部分文章或圖片來源其它出處,如有侵權,請聯系刪除。
