反激式開關電源設計圖文詳解-KIA MOS管
信息來源:本站 日期:2022-12-13
一、反激式開關電源
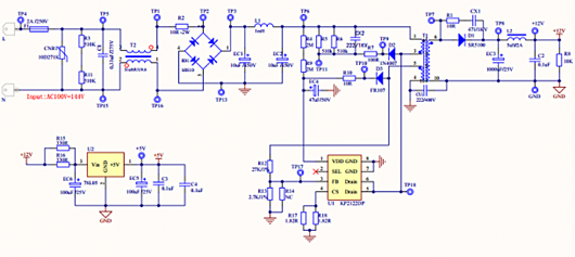
下圖是一個反激式開關電源的原理圖。輸入電壓范圍在AC100V~144V,輸出dc12v的電壓。
開關電源的思路:要實現輸出的穩定的電壓,先獲取輸出端的電壓,然后反饋給輸出端調控輸出功率(電壓低則增大輸出功率,反之則減小),最終達到一個動態平衡,穩定電壓是一個不斷反饋的結果。
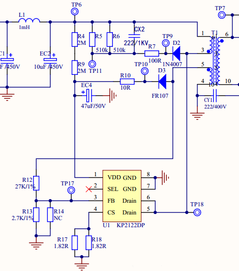
二、瞬變濾波電路解析
市電接入開關電源之后,首先進入瞬變濾波電路(Transient]
各個器件說明:
F1-->保險管:當電流過大時,斷開保險管,保護電路。
CNR1-->壓敏電阻:抑制市電瞬變中的尖峰。
R31、R32-->普通貼片電阻:給這部分濾波放電,使用多個電阻的原因是分散各個電阻承受的功率。
C1-->X電容:對差模干擾起濾波作用。
T2-->共模電感:衰減共模電流。
R2-->熱敏電阻:在電路的輸入端串聯一個負溫度系數熱敏電阻增加線路的阻抗,這樣就可以有效的抑制開機時產生的浪涌電壓形成的浪涌電流。當電路進入穩態工作時,由于線路中持續工作電流引起的NTC發熱,使得電阻器的電阻值變得很小,對線路造成的影響可以完全忽略。
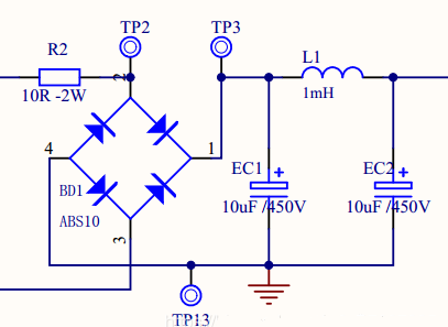
三、整流部分
各個器件說明:
BD1->整流橋:作用應該知道。。
L1、EC1、EC2->π型LC濾波電路,主要起的就是濾波,使輸出的電流更平滑。
四、開關電源主體部分
開關電源的主題部分如下圖
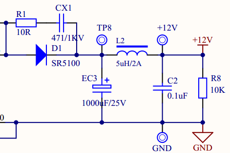
五、輸出端濾波電路
下圖是輸出端濾波電路
聯系方式:鄒先生
聯系電話:0755-83888366-8022
手機:18123972950
QQ:2880195519
聯系地址:深圳市福田區金田路3037號金中環國際商務大廈2109
請搜微信公眾號:“KIA半導體”或掃一掃下圖“關注”官方微信公眾號
請“關注”官方微信公眾號:提供 MOS管 技術幫助
免責聲明:本網站部分文章或圖片來源其它出處,如有侵權,請聯系刪除。
