【電路收藏】直流電機限位(過流保護)電路-KIA MOS管
信息來源:本站 日期:2022-10-27
一個可以以很低的成本讓直流電機正反轉的同時實現限位或過流保護。
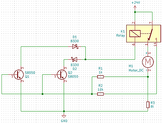
電路的大致原理圖如圖所示。其中,K1為帶常開、常閉輸出的繼電器,M1為直流電機,R3為電流采樣電阻,D1 D2為持續電流大于繼電器工作電流的二極管。
整個電路輸入為+24V和GND。當需要電機正轉時,在+24V和GND上加正電壓,電機即可正轉。
當需要電機反轉時,將+24V和GND反接,即電路中網絡標號+24V接電源地,網絡標號GND接電源負,電機即可反轉。
當遇到限位或堵轉時,繼電器切換,電機斷電停止運行,只有重新在+24V/GND上電或切換電機運行方向才可解除保護。
電路的原理如下:
當希望電機正轉時,+24V為電源正,GND為電源負。
由于電機與繼電器常閉觸點相連,因此直接工作,當電機到達限位位置或出現錯誤堵轉后,電機工作電流增大,采樣電阻R3兩端電壓增大,電壓通過R1傳至三極管Q2,當R3兩端電壓超過三極管Q2導通電壓時,繼電器K1切換,電機斷電,同時三極管Q2 B級通過R2-K1與電源正相連,因此能始終保持在導通狀態,從而繼電器也始終保持在工作狀態。此時PNP管Q1不起作用。
當希望電機反轉時,+24V為電源負,GND為電源正。電機上電時直接工作,若出現堵轉,R3電壓增大,Q1導通,繼電器切換,電機斷電,同時Q1 B級通過R2-K1直接接在電源負,因此能始終保持在導通狀態,從而繼電器也始終保持在工作狀態。此時NPN三極管Q2不起作用。
KIA半導體是一家致力于功率半導體電子元器件研發與銷售的高新技術型企業,竭誠服務全球開關電源、綠色照明、電機驅動、汽車電子、新能源充電樁、太陽能設備、數碼家電、安防工程等行業長期合作伙伴;主動了解客戶需求,不斷研發創新,為客戶提供綠色、節能、高效的功率半導體產品。
聯系方式:鄒先生
聯系電話:0755-83888366-8022
手機:18123972950
QQ:2880195519
聯系地址:深圳市福田區車公廟天安數碼城天吉大廈CD座5C1
請搜微信公眾號:“KIA半導體”或掃一掃下圖“關注”官方微信公眾號
請“關注”官方微信公眾號:提供 MOS管 技術幫助
免責聲明:本網站部分文章或圖片來源其它出處,如有侵權,請聯系刪除。
