分析恒流源做電子負載、恒流電子負載電路圖-KIA MOS管
信息來源:本站 日期:2022-09-07
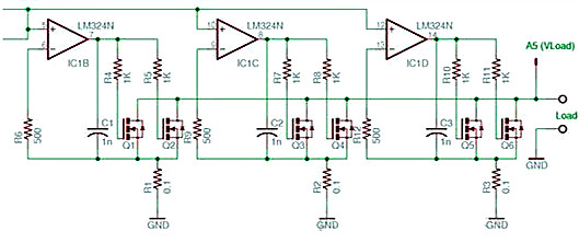
上圖為三并聯運放后接六個MOS管,此MOS管并聯結構當單獨一個MOS管燒壞(大功率MOS燒熱不夠自然會燒壞)以后其它MOS管不受影響。
單獨拿出一個運放來分析:
前級同向端輸入電壓信號給LM324,運放負自身負反饋需要動態平衡,此時,同相端、反相端電壓相等(V+=V-)。由此R1上的電壓就是同相端輸入電壓,R1采樣電阻上流過的恒定電流,實現了自動控制恒流功能。
(1)C1為消振電容:電容滯后補償電路消除自激振蕩。(此種分析應從MOS開關頻率,和其產生功率來分析較復雜)
(2)R4對運放起到保護作用:MOS內由于自身物理結構,會有寄生電容存在,容量大概在1000PF左右(集成型的MOS管由內部由上千個MOS管并聯組成?總和容值應該有這么大吧?),當MOS管瞬間開關時MOS管寄生電容會耦合測試電源的強電干擾,從而損壞前級運放,所以加一個電阻。
(3)R6對運放起保護作用:當MOS管由于功率過大,散熱不夠,MOS管燒壞,導致MOS管DS端短路,此時如果沒有電阻保護運放反向端,直接給運放反相端加上測試電源電壓,運放將損壞。
總結:CFA(Current Feedback Amplifier 電流反饋放大器),沒有傳統的差分放大器那樣的輸入結構,因此就失去了這一結構所固有的參數匹配的特性。CFA無法像VFA(電壓反饋放大器)那樣的精度,卻可以得到更高的的帶寬和擺速。消振電容和反饋電容消除了反饋系統的不穩定因素(過沖和零振),但同時形成了一個RC濾波器,降低了運放的頻率響應。可見魚與熊掌不可兼得,均衡選取,才能的到適合整個系統的方案。
輸入高電壓與高輸入阻抗不能同時兼容:
使用萬用表時,我們都聽說過萬用表的電壓檔是輸入阻抗無窮大,但是由于物理工藝的制作,很難達到高輸入阻抗和輸入高電壓。嘗試將電壓檔切換到最大量程,再使用另一萬用表測試測試的萬用表的電阻,此時將不是輸入阻抗無窮大。
電路原理
電路如下圖所示。VT4提供整個電路的2.5V基準電壓。IClA、R9、VT1、VT2等組成開關式恒流電路。
圖中的S1為負載開關,斷開S1即可斷開整個負載。
圖中的N1B為準恒流源電路,使432產生1.25V基準,使輸入電壓變化時,432上的電流基本保持不變。作為CC模式時,R8為電流取樣電阻,進行電流反饋,使負載電流恒定。R6電阻為粗調,R7電阻為細調。
聯系方式:鄒先生
聯系電話:0755-83888366-8022
手機:18123972950
QQ:2880195519
聯系地址:深圳市福田區車公廟天安數碼城天吉大廈CD座5C1
請搜微信公眾號:“KIA半導體”或掃一掃下圖“關注”官方微信公眾號
請“關注”官方微信公眾號:提供 MOS管 技術幫助
免責聲明:本網站部分文章或圖片來源其它出處,如有侵權,請聯系刪除。
