運用“虛斷”和“虛短”計算放大電路倍數-KIA MOS管
信息來源:本站 日期:2022-08-11
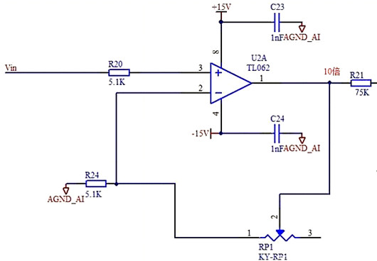
計算放大電路的放大倍數是模電知識集成運放里的重點內容,掌握“虛斷”與“虛短”兩個概念,計算運放的放大倍數。
如何運用虛斷和虛短來計算放大電路倍數?下面為大家分析求解過程:
這是一個同相比例放大器,若知道公式直接套用即可,假如不知道公式怎么求呢?
(1)“虛斷”,指運放正反相輸入端的電流可似為0,計算時可將運放輸入端視為“開路”。如下圖,可把運放擦除,由于Vin輸入沒有電流,明顯可得運放③腳的電壓=Vin。
(2)“虛短”,指運放正反輸入端的電位相等,可看作“短路”。
簡化后,電路圖為:
上圖的輸出電壓Vout就容易求了。
根據Vin/R24=Vout/(R24+RP1)
化簡后可得Vout=Vin(1+RP1/R24),這就是同相比例放大器的計算公式。
其它運放電路也是一樣的,只要運用“虛斷”和“虛短”,都能迎刃而解,大家可以找個反相比例或差分放大等電路試一試。
聯系方式:鄒先生
聯系電話:0755-83888366-8022
手機:18123972950
QQ:2880195519
聯系地址:深圳市福田區車公廟天安數碼城天吉大廈CD座5C1
請搜微信公眾號:“KIA半導體”或掃一掃下圖“關注”官方微信公眾號
請“關注”官方微信公眾號:提供 MOS管 技術幫助
免責聲明:本網站部分文章或圖片來源其它出處,如有侵權,請聯系刪除。
