【電子精選】調制波形振蕩電路分享-KIA MOS管
信息來源:本站 日期:2022-06-21
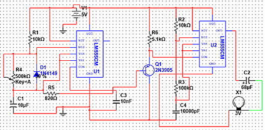
實驗原理圖
我們使用了集成芯片和外圍器件的簡單配合,讓U1工作再一個緩慢充電再放電的振蕩狀態,U2則會在這個基礎上進行脈沖的調制輸出,經過C2去推動負載工作。
波形振蕩硬件調制電路
我們仿真看看效果,可以看到U1在緩慢的往上爬,U2輸出了我們想要的振蕩波形。
手動實驗及調試
任何不經過實戰的東西,就像是空中樓閣,那么我們現在開始按要求制作好,這個過程需要一些時間。
實測看看我們的波形,U1先緩慢充電,充滿后跌落,周而復始,形成鋸齒波的振蕩,U2就像個ADC英雄,不需要消耗藍色法力值,瘋狂輸出。
我們試著改變器件的大小,可以改變相應的頻率變化。可以看到U1的頻率也開始小跑起來。
密密麻麻的ADC到底什么樣的,我們把它展開看看,可以看到U1的振蕩過程導致U2的輸出會有調制變化通過改變不同的頻率,我們能得到各種有趣的結果。
聯系方式:鄒先生
聯系電話:0755-83888366-8022
手機:18123972950
QQ:2880195519
聯系地址:深圳市福田區車公廟天安數碼城天吉大廈CD座5C1
請搜微信公眾號:“KIA半導體”或掃一掃下圖“關注”官方微信公眾號
請“關注”官方微信公眾號:提供 MOS管 技術幫助
免責聲明:本網站部分文章或圖片來源其它出處,如有侵權,請聯系刪除。
