MOSFET放大電路分析-多種狀態-KIA MOS管
信息來源:本站 日期:2022-05-16
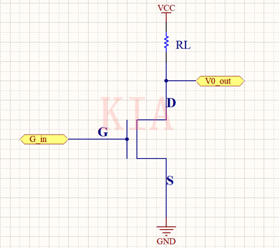
研究MOSFET特性采用的典型電路:如圖所示MOSFET有三個極,分別是柵極G、漏極D、源極S。RL作為載流電阻,V0_out一直等效于Vds。G_in為柵極的輸入(在之后的說明中用V1替代)。
首先我們要先引進一個概念就是MOSFET的截止電壓,當MOSFET的Vgs達到一定的的程度,也就是達到MOSFET器件的截至電壓時(一般稱這個電壓為Vt),MOSFET的D極以及S極就會呈現導通的狀態,這是我們研究飽和未飽和狀態的基礎。
當Vgs>=Vt時,D極和S極導通可以看做電阻極小的開路,所以可以認為電源達到了額定的輸出電流。當MOSFET達到和未到達截止電壓時輸出是這樣的。
MOSFET放大電路分析
分析MOSFET未飽和和飽和狀態下的IDS
1、MOSFET飽和條件
當我們確定D極與S極現在處與一個導通狀態后,我們還需要明確一點才能夠開始研究MOSFET在飽和和未飽和狀態下的電路輸出。
1.Vgs>=Vt;
2.Vds>=Vgs-Vt;
電路在滿足這三個條件的時候就達到了MOSFET的飽和狀態,如果當前電路只滿足了第一個條件而沒有滿足第二個條件這是MOSFET就處于一個未飽和的狀態。
2、MOSFET未飽和狀態
當MOSFETE未飽和是我們通??梢院唵螌OSFET當做一個電阻來處理,電路輸出是下圖這樣的。
隨著Vds的增加,輸出的Ids是線性的。由于MOSFET的電阻極小所以計算時可以直接代入RL的值進行計算Ids。
3、MOSFET飽和狀態
接下來是我們的重頭戲,MOSFTE在飽和狀態下的IDS分析。細心的朋友會發現在之前的分析中我們有提到2個條件,而在未飽和狀態下的實線部分就是只滿足了Vgs>=Vt這一個條件,當VD逐漸增大到滿足第二個條件時Vds>=Vgs-Vt,或者Vgs在滿足Vgs>=Vt這個條件下,變小了使得第二個條件滿足時會發生什么呢?
這時我們的Ids就處于了一個穩定的狀態,所以這時的MOSFET可以看做一個電流源飽和的電流可以通過這個公式計算出來。這個公式怎么得出的不是我們現在關注的對象,是由MOSFET本身的材料性質決定的。
而MOSFET的放大作用和做電流源的作用就由這個公式決定。
當Vgs以相當步長加減時我們可以看到Ids出現了指數級別的變化,由此產生了放大的作用,我們只用控制Vgs的值和Vds的值就可以控制MOSFET的放大作用。
聯系方式:鄒先生
聯系電話:0755-83888366-8022
手機:18123972950
QQ:2880195519
聯系地址:深圳市福田區車公廟天安數碼城天吉大廈CD座5C1
請搜微信公眾號:“KIA半導體”或掃一掃下圖“關注”官方微信公眾號
請“關注”官方微信公眾號:提供 MOS管 技術幫助
免責聲明:本網站部分文章或圖片來源其它出處,如有侵權,請聯系刪除。
