圍繞二象限驅動器電路設計的PWM放大器電路-KIA MOS管
信息來源:本站 日期:2022-03-21
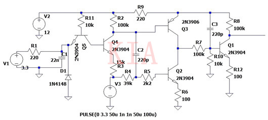
本文所示的是圍繞二象限驅動器電路設計的PWM放大器電路(圖1),該電路可以將3.3V或5V信號放大到更高的水平。
圖1:圍繞二象限驅動器電路設計的PWM放大器電路。
在此,R1和C1對晶體管Q4構成一個適度的濾波器。Q5發射極上的3.3V電壓將對Q4的基極發射極結產生反向偏置,并使電流通過R11流向Q4的基極。流經Q4的電流驅動Q3和Q2,且該電流取決于PWM的水平。
當PWM接近3.3V時,從Q4流出的電流減少,這使得Q3處于非活動狀態,而Q2則會吸收電流。在0V時,210μA的電流流過Q4,這將使上拉晶體管Q3導通。因此,來自二象限驅動器的輸出信號將發生反轉。
該電路為三個雙極型晶體管(BJT)添加了三個衰減電阻器,這將使輸出的最大電流實現最小化,并且它們還能消除PWM信號邊緣的直通。此外,它們還提供了一定的輸出短路保護。
C2和C3的添加,能進一步減少直通。來自二象限驅動器的PWM輸出受到反轉,電路添加了帶衰減的共源極級,這能為我們提供原始PWM信號的放大反射。可以在輸出端添加一個緩沖器來驅動RC模擬PWM轉換器等負載。
電路在500Hz時的響應如圖2所示。
圖2:500Hz時的響應。
在低頻時,響應非常好,邊沿很陡,轉換速度與原始PWM信號一樣快。此外,延遲可以忽略不計。
10kHz時的響應如圖3所示。
圖3:10kHz時的響應。
在10kHz時,可以觀察到傳播延遲,而且現在的轉換速度也沒有那么快。
50kHz時的響應如圖4所示。

圖4:50kHz時的響應。
在50kHz時,響應變得更糟,但仍然沒有那么糟糕。在此,關斷瞬態有一個下降,傳播延遲也非常顯著。
因此,結果表明,該電路在高達10~20kHz的頻率下具有非常好的性能。在更高的頻率下,響應性能雖然有所下降,但仍然沒有直通和其他噪聲行為發生。
聯系方式:鄒先生
聯系電話:0755-83888366-8022
手機:18123972950
QQ:2880195519
聯系地址:深圳市福田區車公廟天安數碼城天吉大廈CD座5C1
請搜微信公眾號:“KIA半導體”或掃一掃下圖“關注”官方微信公眾號
請“關注”官方微信公眾號:提供 MOS管 技術幫助
免責聲明:本網站部分文章或圖片來源其它出處,如有侵權,請聯系刪除。
