【實用電路】N溝道MOS管做電平轉換-KIA MOS管
信息來源:本站 日期:2022-01-19
如圖所示,是 NMOS 場效應管 雙向電平轉換電路。
雙向傳輸原理:
為了方便講述,定義 3.3V 為 A 端,5.0V 為 B 端。
A端輸出低電平時(0V),MOS管導通,B端輸出是低電平(0V)
A端輸出高電平時(3.3V),MOS管截至,B端輸出是高電平(5V)
A端輸出高阻時(OC),MOS管截至,B端輸出是高電平(5V)
B端輸出低電平時(0V) ,MOS管內的二極管導通,從而使MOS管導通,A端輸出是低電平(0V)
B端輸出高電平時(5V) ,MOS管截至,A端輸出是高電平(3.3V)
B端輸出高阻時(OC) ,MOS管截至,A端輸出是高電平(3.3V)
優點:
1、適用于低頻信號電平轉換,價格低廉。
2、導通后,壓降比三極管小。
3、正反向雙向導通,相當于機械開關。
4、電壓型驅動,當然也需要一定的驅動電流,而且有的應用也許比三極管大。
當我們在使用3.3V的單片機(比如STM32)的時候,電平轉換在所難免,經常會遇到3.3V轉5V,或者5V轉3.3V的情況,這里介紹一個簡單的電路,可以實現兩個電平的相互轉換(注意是相互,雙向的,不是單向的)。
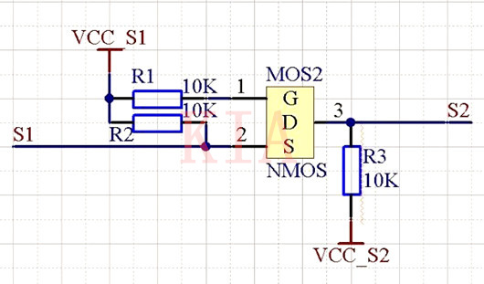
電路十分簡單,僅由3個電阻加一個MOS管構成,電路圖如下:
上圖中,S1,S2為兩個信號端,VCC_S1和VCC_S2為這兩個信號的高電平電壓。
另外限制條件為:
1、VCC_S1<=VCC_S2.
2、S1的低電平門限大于0.7V左右(視NMOS內的二極管壓降而定).
3、Vgs<=VCC_S1.
4、Vds<=VCC_S2
對于3.3V和5V/12V等電路的相互轉換,NMOS管選擇AP2306即可.原理比較簡單,可以自行分析,此電路已在多處應用,效果很好。
聯系方式:鄒先生
聯系電話:0755-83888366-8022
手機:18123972950
QQ:2880195519
聯系地址:深圳市福田區車公廟天安數碼城天吉大廈CD座5C1
請搜微信公眾號:“KIA半導體”或掃一掃下圖“關注”官方微信公眾號
請“關注”官方微信公眾號:提供 MOS管 技術幫助
免責聲明:本網站部分文章或圖片來源其它出處,如有侵權,請聯系刪除。
