Vgs(th),此處Vgs(th)為正值,NMOS導通,Vd = Vs = 0V。" />
有關MOS管負載開關電路分析-KIA MOS管
信息來源:本站 日期:2021-06-18
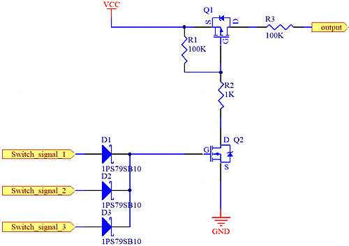
簡易MOS管開關電路,通過Switch_signa來控制通斷(未加濾波)。
Q1:增強型PMOS ,源極S接輸入,漏極D接輸出(開路輸出加上拉電阻)。若Vgs < Vgs(th),此處Vgs(th)為負值,PMOS導通,Vd = Vs = VCC。
Q2:增強型NMOS,漏極D接輸入,源極S接輸出。若Vgs > Vgs(th),此處Vgs(th)為正值,NMOS導通,Vd = Vs = 0V。
當Switch_signal為低電平,Vgs = Switch_signal = 0V,Vd = VCC,Q2截止,D - S(漏 級- 源級)之間近似開路(會有一定的漏電流),則Q1中Vs = Vg = VCC,則Vgs = 0 > Vgs(th),Q1截止,Vd = 0V。
當Switch_signal為高電平,Vgs = Switch_signal,Vd = Vs = 0V,Q2導通,D - S(漏 級- 源級)之間近似短路(會有一定的導通壓降),則Q1中Vg = 0V,Vgs = -VCC < Vgs(th),則Q1導通,Vd = Vs = VCC。
多路信號控制通斷(未加濾波)
當一個開關需要被多個單片機引腳控制時,需加二極管防止其它引腳被干擾。
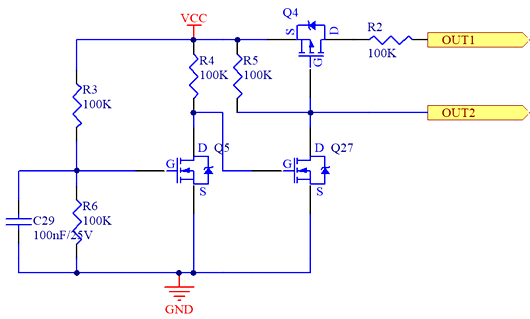
如電池電壓隨使用的時間而不斷下降,升壓降壓DC-DC使能控制(未加濾波,阻值、容值參數未改)
R3與R6分壓檢測,Q5中Vg = R6 / (R6 + R3) *VCC
當VCC為電池型電源時,隨使用時間上升,電壓會不斷下降,
電源高電壓時:
Q5:Vgs = R6 / (R6 + R3) *VCC > Vgs(th),Q5導通,Vd = Vs = 0V;
Q27:Vg = 0V,Vgs = 0V,Q27截止,Vd = VCC,Vs = 0V;OUT_2 = VCC,使能為1
Q4:Vs = Vg = VCC,Vgs = 0V,Q4截止,Vd = 0V。OUT_1 = 0V,使能為0
電源低電壓時:
Q5:Vgs = R6 / (R6 + R3) *VCC < Vgs(th),Q5截止,Vd = R3/ (R6 + R3) *VCC
Q27:Vg = R3/ (R6 + R3) *VCC,Vgs = R3/ (R6 + R3) *VCC > Vgs(th),Q27導通,Vd = Vs = 0V;OUT_2 = 0,使能為0
Q4:Vs = VCC,Vgs = -VCC < Vgs(th),Q4導通,Vd = 0V。OUT_1 =VCC,使能為1。
聯系方式:鄒先生
聯系電話:0755-83888366-8022
手機:18123972950
QQ:2880195519
聯系地址:深圳市福田區車公廟天安數碼城天吉大廈CD座5C1
請搜微信公眾號:“KIA半導體”或掃一掃下圖“關注”官方微信公眾號
請“關注”官方微信公眾號:提供 MOS管 技術幫助

