MOS管與三極管-圖騰柱驅動電路|好文分享-KIA MOS管
信息來源:本站 日期:2020-12-24
使用分立器件搭建MOS驅動的話,一般會使用互補的三極管搭建圖騰柱電路,但是為什么會是圖騰柱的結構不是半橋的結構呢?又為什么是要用三極管呢?用MOS管不可以嗎?
首先,下圖是經典的圖騰柱結構,這個電路是可以正常驅動MOS的。
但是,這個電路存在一些不足之處,比如輸出的電壓總是不能到電源軌,會差一個VBE的結壓降,大約是0.7V左右,雖然存在這個問題,但是拿來驅動MOS是沒問題的,因為MOS管也是有一個開啟電壓的,但是用著總是不太舒服。
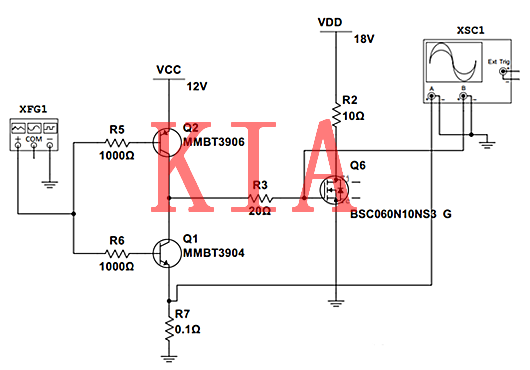
同時注意這里的三極管一般選取大電流、高放大倍數的,最好是開關三極管。
由于輸出受限,下面是使用MOS搭建的類似電路
首先要明確的是,上面電路基本不能正常工作。因為這樣也基本是電壓跟隨的形式,但是輸出會與輸入有一個MOS開啟電壓的差距,顯然比三極管大多了。由此導致后級的功率MOS管更不能正常工作了。
然后又搭建了下面兩種半橋結構的電路

上面兩種電路都勉強可以工作,但是會存在驅動管上下直通的問題,導致驅動管有直通電流會引起較大的損耗,解決的辦法最好是加入死區控制。
但是死區電路較為復雜且難以使用分立元件很好匹配,所以經過試驗之后,引出了上面使用MOS搭建的電路,上面將MOS驅動的充放電電路使用二極管區分開來,并且使用RC對MOS的開啟信號進行簡單延時。
效果仿真還是基本可以的,但是在輸入頻率變化的時候可能會影響效果,比如在LLC電路中不一定能應用。這種MOS半橋電路在有些驅動芯片的數據手冊上面見到過,可能使用集成電路工藝可以實現更好的死區匹配以實現這種方式。
至于上面的三極管半橋方案,因為三極管是電流驅動器件,可以用基極電流限制最大電流,也可以利用電阻或電感減緩直通的損耗,但是不建議這樣用,驅動MOS的話直接用三極管搭建圖騰柱電路就可以實現很好的效果了。
至于死區電路,有下面的仿真
上面電路核心就是利用與門將原始信號和經過延時后的信號求與邏輯,可以延遲上升沿信號。
同樣,可以使用或門來對下降沿信號進行延遲。將設計一個小板子用來實現單獨PWM信號的死區生成。
聯系方式:鄒先生
聯系電話:0755-83888366-8022
手機:18123972950
QQ:2880195519
聯系地址:深圳市福田區車公廟天安數碼城天吉大廈CD座5C1
請搜微信公眾號:“KIA半導體”或掃一掃下圖“關注”官方微信公眾號
請“關注”官方微信公眾號:提供 MOS管 技術幫助

